- within Finance and Banking, Employment and HR and Criminal Law topic(s)
- in United States
01.引言--两种监管逻辑的起点差异
在首次公开募股(IPO)的筹备过程中,募集资金用途的披露与后续管理,始终是发行人与中介机构需要审慎应对的核心议题。这不仅关乎招股文件的合规性,更直接影响公司上市后的资本运作空间。
在A股市场,监管框架建立在对募集资金实施"项目制"管理的基础之上。2025年6月15日生效的《上市公司募集资金监管规则》中,使用"资金用途"表述的关键词只有12个,而使用"项目""募投项目""投资项目"的关键词则多达41个。在发行人募集资金投入方向的描述中,"用途"就等于"募投项目",变更项目就是变更用途,发行人必须在招股文件中详细列明募集资金的具体投向,必须以"募投项目"为表述载体,发行人需明确项目名称、投资金额、建设周期、预期效益,并需取得相应的项目备案、环评批复及土地使用权证等前置审批文件。募集资金到位后,须存入三方监管账户,由保荐机构与商业银行共同监督资金流向。若需变更项目,则须履行董事会、股东大会审议程序,并由保荐人出具核查意见。这一模式的核心理念是:募集资金的使用全流程必须严格锁定在发行时承诺的一个一个具体的"募投项目"框架内,无项目则无募集资金用途,以保障投资者的预期利益。
而在香港市场,监管逻辑则体现为对募集资金实施"用途制"管理。在《香港联合交易所有限公司证券上市规则》(本文中简称"香港上市规则")及实践中,并没有"募投项目"的概念而只有募集"资金用途"概念。根据香港联合交易所有限公司(简称"香港联交所")的GL86-16号指引信及《香港上市规则》相关条款,发行人需要在招股书中披露所得款项的"具参考意义的分析细目",例如各业务方向(研发、扩产、市场拓展等)的拟分配比例或金额区间。规则并未要求发行人锁定具体投资项目,也未设立强制性的资金专户监管制度。这一模式的底层逻辑是:以信息披露为核心,通过持续披露和市场声誉机制实现资金使用的约束,将商业决策的灵活性交还给管理层。
纵观香港联交所的一系列指引文件,可以发现一个值得注意的现象:《香港上市规则》从未直接使用"募投项目"这一A股市场惯用概念或表述,在香港拟上市公司招股书章节中,募集资金的使用方向必须固定在"未来计划及所得款项用途"章节中,而且在该章节下,一般不会出现任何"募投项目"的表述,这个做法已根据《香港上市规则》及招股书起草实践形成了固定规则。这并非监管的缺位,而是一种基于不同市场生态的制度选择——将判断权交予市场,将诚信责任归于发行人。
本文将从规则文本出发,结合两地监管指引与实务案例,系统梳理A股募集资金"项目制"与港股募集资金"用途制"的核心差异,并探讨两种模式背后的市场基因与制度逻辑。
02.A股视角——严丝合缝的募集资金"项目制"
(一)核心理念:募集资金与投资项目的刚性绑定
在A股IPO审核实践中,募集项目是审核问询的重中之重。根据《公开发行证券的公司信息披露内容与格式准则第57号——招股说明书》 [1](以下简称"《招股书准则》")第六十六条的规定,同时结合《招股书准则》第九十三条规定, "发行人应按本准则规定披露以下附件:(十五)募集资金具体运用情况(如募集资金投向和使用管理制度、募集资金投入的时间周期和进度、投资项目可能存在的环保问题及新取得的土地或房产等)"。
这一要求的深层逻辑在于:投资者认购发行人股份,其决策依据很大程度上来源于招股文件所载明的具体投资计划——那些经详细论证的新建产能、研发中心或技术改造项目。这些项目构成了发行人对市场的核心承诺,也是投资者评估公司价值与成长性的重要基础。监管机构的核心职责即在于,确保募集资金严格按照此等承诺投入使用,任何重大偏离,均被视为对投资者信赖的潜在损害,须置于严密的程序控制之下。
(二)制度架构的三重锁定与审核实践
A股的募集资金"项目制"并非单一规则,而是一套由项目准入、过程监控、变更管控三个层次构成的闭环体系。这套体系在实践中,通过与监管审核的深度互动,形成了对募投项目的多维约束。
第一层:项目准入——无具体可行项目则不允发行
A股市场对募集资金的监管,其核心逻辑根植于"实质审查"的监管理念。这一理念的制度化表达,清晰地体现在《招股书准则》第六十六条中。该条款明确规定,"发行人应披露募集资金的投向和使用管理制度,披露募集资金对发行人主营业务发展的贡献、未来经营战略的影响。"同时, "发行人须结合公司主营业务、生产经营规模、财务状况、技术条件、管理能力、发展目标等情况,披露募集资金投资项目的确定依据,并说明项目实施后是否新增构成重大不利影响的同业竞争,是否对发行人的独立性产生不利影响 。"
这意味着,发行人不仅要列明拟投资项目的名称、建设内容、投资总额、建设周期、预期效益,更须证明项目在多个维度上经得起检验:
一是项目的必要性与可行性。监管机构会深度问询募投项目与发行人现有业务能力、市场需求的匹配度。例如,通宝光电 [2]被问及LED车灯模组扩产项目的消化能力——该公司已在主要客户上汽通用五菱中占据90%以上份额,此次募投项目拟新增产能1000万件/年,总产能将翻倍,北交所要求其说明是否具备开拓新客户、新市场的能力以支撑产能消化。案例显示,监管不仅看项目"有没有",更要看"靠不靠谱",要求发行人用订单数据和客户拓展能力说话。
二是项目的商业合理性。2025年12月,创达新材 [3]在北交所上市委会议现场,被直接问询"年产12000吨半导体封装用关键配套材料生产线建设项目的必要性和合理性",以及补充流动资金的合理性。上市委的现场追问表明,即便企业已走到上会阶段,募投项目的商业逻辑仍可能被一票否决。此外,对于历史上存在产能利用率偏低情形的企业,监管会格外审慎。农大科技 [4]在报告期内产能利用率呈连续下滑态势,分别为65.14%、68.72%和56.63%,却仍计划将募集资金主要用于复合肥、微生物制剂等原有产品的扩产。监管部门明确要求公司说明在行业季节性显著、产能利用率较低的背景下,继续扩产的合理性与必要性。
三是投资规模与构成的合理性。当募投项目的投资规模与现有产线相比出现异常时,监管会要求解释原因。新恒泰 [5]在IPO问询中,因其子公司将2万余平方米厂房对外出租,而本次IPO却计划购置土地使用权、新建厂房,这一行为被质疑合理性。公司回应称,近年来营业收入逐年增长,MPP、IXPE等核心产品的产能利用率和产销率始终维持在高位,嘉兴总部现有场地已无法满足业务发展需求,故选择毗邻地块实施募投项目。
第二层:过程监控——物理隔离与持续督导
为确保募集资金的实际流向与披露项目保持一致,A股建立了严格的专户管理制度。上市公司须在商业银行开立募集资金专项账户,并与保荐机构、开户银行签订三方监管协议,实现资金的物理隔离与过程监控。每一笔从专户流出的资金,都需对应明确的合同凭证,并指向招股文件披露的募投项目。保荐机构需定期进行现场检查,会计师则出具《募集资金存放与使用情况鉴证报告》,构成多重监控防线。
第三层:变更管控——高成本、长周期的程序约束
募集资金项目变更,是A股监管体系中程序最为严格的事项之一。变更不仅须履行董事会、监事会审议,独立董事发表意见,保荐人出具核查意见,更须提交股东大会以特别决议通过。A股特有的"中小投资者单独计票"机制,使得中小股东的意见对变更结果具有重要影响。变更后的募投项目原则上仍须投资于主营业务,将募集资金用于委托理财、证券投资等非主业方向属于监管红线。
正因变更程序复杂、周期较长,监管在审核阶段便高度关注那些可能在未来引发变更风险的因素。实务中,发行人对募投项目的规划稍有不慎,就可能在未来陷入两难:继续投入可能造成资源浪费,申请变更则面临漫长的程序周期与不确定性。这也解释了为何审核问询反复聚焦于新增产能的消化能力、新增固定资产折旧对未来业绩的影响以及项目投资与公司能力的匹配性——监管试图在准入阶段就识别并防范潜在的"锁定效应"风险。
这种"事前严审、事后严管"的制度设计,体现了A股市场以"实质审查"为核心的监管取向。通过锁定资金与具体项目的对应关系,监管机构试图从源头上防范募集资金被挪用或滥用,确保其流向实体经济领域。这一机制在遏制"圈钱"乱象、保护投资者利益方面,确实发挥了重要作用。然而,这套精密体系也内生了其特有的张力:当市场环境、技术路线发生剧变,原定募投项目的商业合理性随之消解时,高昂的变更成本往往使企业陷入两难,暴露出因严格锁定带来的"商业弹性缺失"问题。
03.港股视角——灵活机动的募集资金"用途制"
(一)核心理念:披露为本,市场约束
香港市场的募集资金监管逻辑,建立在对商业规律的特定假设之上:市场环境具有高度不确定性,将募集资金用途刚性锁定于具体项目,可能反而损害公司价值,最终伤及股东利益。基于这一前提,香港联交所选择了与A股"实质审查"截然不同的路径——"披露为本"。
我们在对香港联交所的一系列指引文件观察中发现,"披露"一词贯穿始终。《香港上市规则》的一般原则是 "使有意投资的人士可获得提供足够资料,以对申请人作出全面的评估"。支撑这一原则的核心要求是: "上市文件所载资料必须清楚陈述,并采用浅白语言"。GL86-16指引信亦开宗明义: "编发新指引亦再次表明香港联交所十分重视上市文件清晰精简、语言浅白的立场"。
这一表述揭示了港股的监管哲学:香港联交所的定位是"守门人"而非"保姆"。其职责不在于替投资者判断募集资金投向的优劣,而在于确保发行人充分披露"钱打算怎么花"以及"实际花得怎么样"。至于资金配置是否合理、使用是否高效,交由市场,即投资者和股价自行评判。
在这一逻辑下,募集资金用途的性质发生了微妙变化:它不再是发行人对投资者的刚性"承诺",而是一份可调整但必须透明的"声明"。声明可以因应市场变化而调整,但调整本身必须及时、充分、透明。一旦市场发现声明与实际操作之间存在严重偏离,股价下跌、做空机构介入、监管问询乃至公开谴责,将构成对发行人的市场声誉惩戒。这是一种基于市场机制而非行政命令的监管约束。
(二)规则解构:从招股书到年报的"用途制"全貌
港股募集资金"用途制"通过一套层层递进的披露规则,实现对募集资金使用的软性约束。这套规则涵盖初始披露、持续披露、变更机制三个关键环节。
1. 初始披露:细目分析而非项目清单
根据《香港上市规则》 [6]附录一A部第48段及GL86-16指引信 [7]的规定,发行人须在招股书中披露募集资金用途的"具参考意义的分析细目"。这一要求包含三层内涵:
- 其一,禁止笼统表述。 GL86-16指引信第3.3条明确规定, "联交所认为'营运资金'或'一般企业用途'并不算是所得款项的即时或具体计划,除非附有合理详细的解释,说明如何运用营运资金或何谓一般企业用途。"换言之,发行人不能以一句"用作营运资金"敷衍了事。
- 其二,要求细目分解。 GL86-16指引信第3.1条规定,发行人需说明 "所得款项净额如何分配予各项申请人建议的扩展计划,以及所得款项用途用于每项扩展计划的详细资料(如土地收购、设备厂房及购置、增聘人手等)应做披露。"这种细目分解旨在为投资者提供可评估的基准。
- 其三,允许区间披露。 发行人可以采用区间方式表述资金分配,例如"约40%至60%用于研发投入,约20%至30%用于市场拓展,剩余10%至20%用作一般营运资金"。这种披露方式既为管理层保留商业灵活性,也为投资者提供预期指引。
2. "10%限制":10%以下无计划无需专项披露
根据GL86-16指引信第3.2条规定, "如申请人并无有关运用全部或其中一定部分所得款项(一般指10%或以上)的即时或具体计划方案,'所得款项用途'一节须如实说明,并说明该次发售的主要原因。"
该条款的规范逻辑在于:若超过10%的募集资金暂无明确用途,发行人负有强制披露义务,须如实说明该部分资金尚无具体计划,并向市场解释本次发行的必要性。换言之,10%以下的无计划资金无需作此专项说明,但发行人仍须遵循第3.3条关于禁止笼统表述的一般性要求。
指引信所附的两个案例,进一步阐释了香港联交所的裁判尺度:
案例1(可接受):一家银行将全部所得款项净额分配为"营运资金"。香港联交所认为可接受,原因在于该银行详细解释:这笔资金将用于增加资本基础,以满足业务扩张涉及的法定资本要求。此案例表明,只要背后有清晰的商业逻辑支撑,即使100%列为"营运资金"亦可获认可。
案例2(被追问):一家申请人将25%的所得款项净额分配为"营运资金",用途包括扩充销售及营运团队。香港联交所要求其进一步解释为何需要将25%分配至营运资金,并要求细化其他拟定分配计划,如尚未确定的收购事项及增加存货的具体安排。
两个案例揭示的核心裁判逻辑是:比例高低并非关键,解释是否充分才是决定因素。 只要发行人能够清晰说明资金需求的商业逻辑,高比例营运资金亦可接受;反之,若解释笼统模糊,即使比例不高也可能被追问。
3. 变更机制:无需审批,但须公告
募集资金用途变更,是港股与A股最显著的分野所在。GL86-16指引信第3.13条规定: "申请人也可在若干紧急情况下更改所得款项用途,前提是'所得款项用途'一节中已曾具体讨论,并清楚说明有关的其他可能用途。所得款项用途的任何重大变更一般都是股价敏感消息,所以,若有关资料不曾于上市文件中披露而上市后有此变更,申请人必须发出公告通知投资者。"
该条款包含三层要义:
- 无需股东大会审批:港股规则不要求变更用途须经股东大会批准,亦无需独立董事发表意见或保荐人核查。决策权完全归属于管理层。
- 变更后立即公告:董事会作出变更决议后,须尽快发布公告,向市场解释原计划、变更原因、新用途及对公司的影响。例如四川能投发展(01713.HK)于2025年2月19日董事会决议当日即发布公告 [8],披露"因收购电力相关资产的进度不及预期,董事会认为按原定时间动用资金已不现实,故将原定用于收购的约37.0百万港元转作补充流动资金,以提升资金使用效率。"
- 市场惩戒机制:若变更不合理,或变更后导致公司业绩恶化,投资者可通过股价下跌、研报质疑、做空机构介入等方式实施市场惩戒。这种惩戒的威慑力,有时不亚于行政罚款。
香港联交所的监管逻辑在于:真正损害投资者的并非变更本身,而是对变更的隐瞒。只要信息披露透明,投资者自会做出判断。
04.A股募集资金"项目制"与港股募集资金"用途制"的差异和背后逻辑
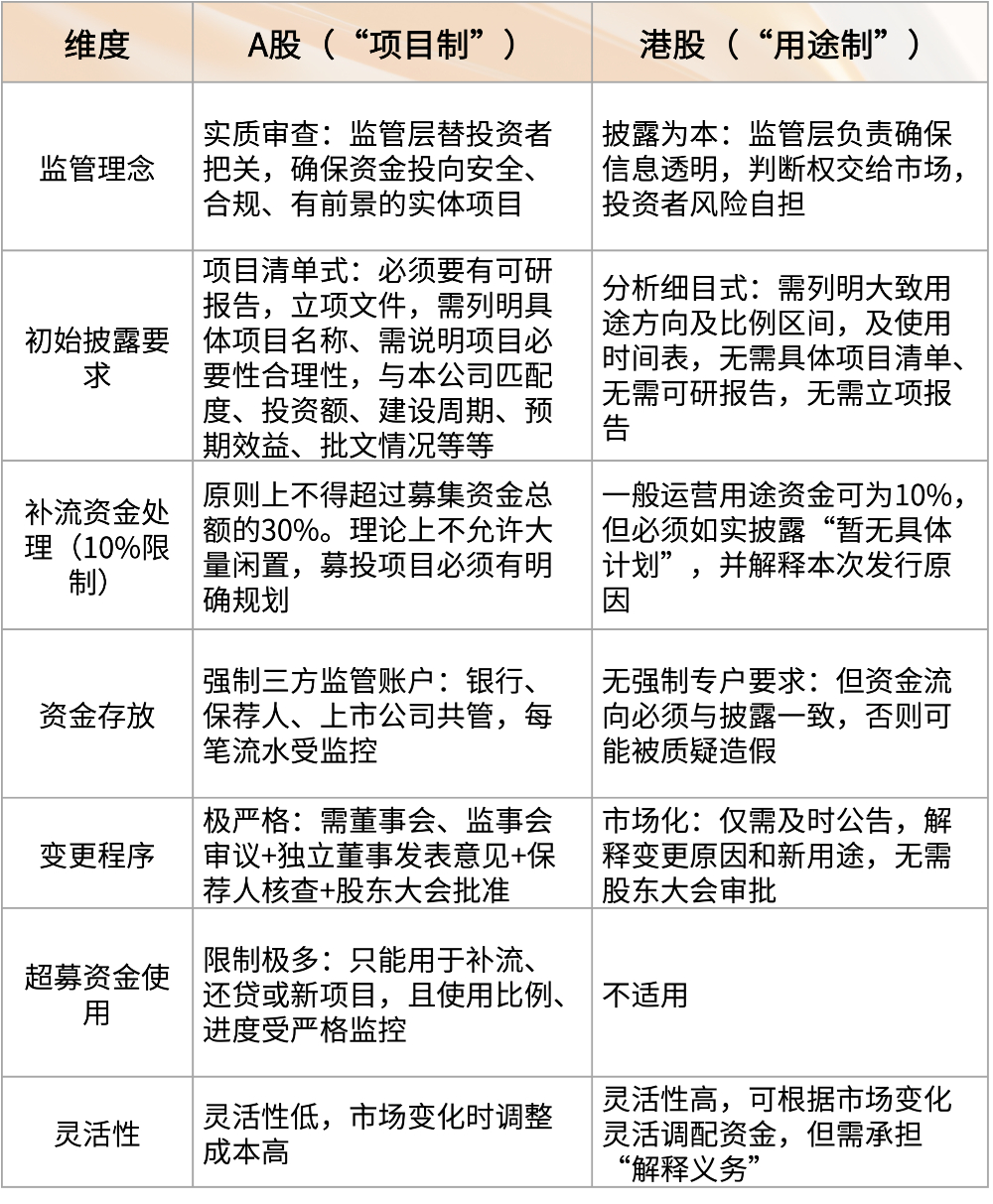
对比表:

A股与港股在募集资金监管模式上的分野,根植于两个市场迥异的投资者结构与法律传统。
A股市场以个人投资者为主体,个人投资者账户数量超过2.2亿,交易量占比常年超60%。这一群体信息获取能力有限、专业分析能力较弱,监管机构的角色自然向"保护者"倾斜。因此通过募投项目可行性审查、前置审批要求、持续督导等制度安排,替投资者承担实质性的把关职责。这种"实质审查"路径的底层逻辑在于:既然投资者难以独立判断资金用途的合理性与风险,监管便需在准入环节设置刚性门槛,以尽可能的确保资金投向具备基本的商业可行性与合规性。
香港市场则以机构投资者为主导,海外机构资金占比超60%。这些专业机构具备独立的投研能力与风险识别能力,其核心诉求不在于监管替其做出判断,而在于确保信息披露的真实、准确与完整。依托普通法传统下的"原则导向"监管,港股形成了以披露为核心的资金管理制度:规则设定方向性要求,具体适用依赖案例积累与市场实践,将判断权交予具备判断能力的市场参与者。两种模式各有其制度逻辑与适用场景,并无绝对的优劣之分。
05.境外上市备案新规下的募集资金监管:"用途制"的延伸与演进
2023年3月31日,《境内企业境外发行证券和上市管理试行办法》 [9](以下简称"《管理试行办法》")及配套指引正式施行,标志着境内企业境外上市监管进入备案制新时代。就募集资金用途而言,《管理试行办法》延续并呼应了港股"用途制"的监管逻辑,而非直接移植A股的"项目制"管理要求。
(一)规则依据:用途披露而非项目锁定
《管理试行办法》第十一条规定,境内企业境外发行上市涉及境外募集资金用途的,应当在备案报告中说明。其配套的《监管规则适用指引——境外发行上市类第2号:备案材料内容和格式指引》 [10](以下简称"《备案新规指引2号》")进一步细化要求,发行人应"说明募集资金运用情况,包括投资方向、使用安排等。募集资金运用涉及履行境内审批、核准或备案程序的,说明相关程序的履行情况。"
从规则文本看,《管理试行办法》未要求发行人列明具体募投项目清单、投资明细或审批文件,亦未强制设立资金专户监管。这与港股"分析细目式"披露要求及募集资金"用途制"管理理念高度契合,而与A股"项目清单式"要求形成鲜明对比。监管逻辑的核心在于:募集资金用途的合规性审查,聚焦于是否投向主业、是否符合国家产业政策及境外上市地规则,而非锁定于具体投资项目。
(二)审核实践:从早期"项目惯性"向"用途导向"演进
《管理试行办法》实施初期,由于审核人员长期浸润于A股"项目制"思维,部分反馈问题曾出现"惯性错配"。例如要求发行人说明募投项目的产能消化措施、新增折旧对利润的影响等,这些问题与香港联交所"用途制"要求并不匹配,也超出了港股招股书的常规披露范畴。
随着审核实践的深入,监管尺度和问询重点已逐步校准。现阶段备案反馈问题更多聚焦于用途层面的实质性合规,主要包括:
(1) 募集资金是否投向限制类或禁止类行业(如房地产、学前教育等);
(2) 涉及外资准入负面清单业务的,资金使用是否合规;
(3) 募集资金用于研发投入或潜在收购的,是否与主业协同;
(4) 募集资金用途若涉及跨境资金调回的,是否说明具体路径及合规安排。
换言之,审核关注点已从"项目能不能消化"转向"用途合不合规"。
另外,从提问方式变化来看,在《管理试行办法》施行的早期,比如2023年8月在针对"药明联合"公司的反馈意见中,国际部是直接询问 "二、关于你公司本次发行上市募集资金用途,请说明:(1)境内募投项目是否符合国家产业政策,目前是否存在未履行的必要审批、核准或备案程序;",此时可以看到,审核人员还是把"资金用途"等同于"募投项目",但是到了2025年12月,在针对"临工重机"公司的反馈问题中,此类问题的提问方式就统一改为如下模式: "三、请对照《监管规则适用指引——境外发行上市类第2号:备案材料内容和格式指引》要求,(1)完善说明发行上市方案;(2)说明募集资金的境内外具体用途及相应比例,是否涉及具体的募投项目,......",这说明,审核人员已经意识到了港股上市规则与A股规则的差异,理解了在港股上市项目中,募集资金可能只有"募集用途",而不一定存在"募投项目"。
以上案例不一而足,均与港股"披露为本"的监管逻辑及募集资金"用途制"管理理念形成呼应,体现了监管对《香港上市规则》的尊重与适配。
06.总结与展望
A股募集资金"项目制"管理与港股募集资金"用途制"管理的差异,本质上是两种市场生态对"保护投资者"这一共同目标的不同实现路径。A股选择"事前实质审查"路径,以弥补个人投资者判断能力的不足,用规则的确定性换取市场的稳定性;港股选择"事中事后披露"路径,依托机构投资者的专业判断能力,用信息的透明度换取市场的灵活性。两种模式各有其制度逻辑与适用场景,并无绝对的优劣之分。
尽管如此,对于A T0 H公司而言,理解并适应这两种不同的监管逻辑,是其跨境资本运作中必须完成的功课。我们并非为了研究差异而研究差异,把握两地规则差异的核心目的是为拟赴港上市企业在IPO辅导准备过程中,确定真正合规、高效、真正贴合香港监管规则(而不是符合A股规则)的尽调、招股书、法律意见书撰写及答复监管的统一口径与尺度。
若承办团队带着A股"项目制"思维准备港股上市文件,往往导致过度准备或不合规应对行为。例如在招股书中堆砌项目细节、产能消化分析、折旧测算等内容,或者要求公司准备所谓的可研报告,项目立项报告,这不仅徒增文件编制成本,也与香港联交所"分析细目式"及募集资金"用途制"披露要求错位。正确的做法应围绕港股"用途制"核心要求,聚焦于资金用途的清晰说明、商业逻辑的合理解释及持续披露安排。把握这一核心差异,可大幅降低赴港上市公司的文件准备成本,提升申报效率。
募集资金监管理念差异,只是A股与港股上市规则中发生差异的冰山一角,固守A股IPO准备中的习惯和观念办理港股IPO项目,无异于在香港的餐厅消费强制要求对方开"发票"一样不切实际。随着两地市场互联互通的深化,随着A TO H项目越来越多,深刻理解两地规则差异,放弃A股固有观念,全面拥抱港股规则,相信将会成为所有实事求是的市场参与者的共识。
文章附录
[1]https://www.csrc.gov.cn/csrc/c101954/c7121950/7121950/files/%E9%99%84%E4%BB%B61%EF%BC%9A%E5%85%AC%E5%BC%80%E5%8F%91%E8%A1%8C%E8%AF%81%E5%88%B8%E7%9A%84%E5%85%AC%E5%8F%B8%E4%BF%A1%E6%81%AF%E6%8A%AB%E9%9C%B2%E5%86%85%E5%AE%B9%E4%B8%8E%E6%A0%BC%E5%BC%8F%E5%87%86%E5%88%99%E7%AC%AC57%E5%8F%B7%E2%80%94%E2%80%94%E6%8B%9B%E8%82%A1%E8%AF%B4%E6%98%8E%E4%B9%A6.pdf
[2] https://www.bse.cn/disclosure/2025/2025-10-22/1761124698_750824.pdf
The content of this article is intended to provide a general guide to the subject matter. Specialist advice should be sought about your specific circumstances.