- within Food, Drugs, Healthcare and Life Sciences topic(s)
- in United States
- with readers working within the Environment & Waste Management industries
- within Food, Drugs, Healthcare, Life Sciences, International Law and Privacy topic(s)
2023年6月1日,我国科学技术部(下称" 科技部")正式发布《人类遗传资源管理条例实施细则》(下称" 《实施细则》"),《实施细则》将于2023年7月1日起生效施行。自2022年3月科技部发布《人类遗传资源管理条例实施细则(征求意见稿)》(下称" 《征求意见稿》",本所相关文章请参见:汉坤 " 观点 |《人类遗传资源管理条例实施细则(征求意见稿)》亮点快评)以来,行业对《实施细则》及其利好政策的落地出台翘首以盼。备受瞩目下,我们看到《实施细则》的一些趋势已先行融入监管实践。如今终于靴子落地,标志着我国人类遗传资源监管进入了新的阶段。
2020年出台的《生物安全法》、2019年发布的《人类遗传资源管理条例》(下称" 《人遗条例》")和科学技术部近年来推出的一系列行政审批/备案事项服务指南与常见问题解答通知等法规文件,共同构建了目前我国人遗监管的整体监管框架。不过,此前《人遗条例》等上位法规尚缺乏更多执行办法对具体监管口径予以细化。《实施细则》的出台进一步完善了我国人遗监管的整体框架与具体要求,也为行业利用我国人遗资源开展活动提供了更详尽的合规指引。
本文将对《实施细则》在管理体制、人遗资源信息定义、外方单位定义、伦理审查要求、采集保藏要求、国际合作要求、信息提供与安全审查、监督管理与处罚责任等方面的规定要点进行梳理和分析,供行业参考和讨论。
一、 管理体制完善
(一)监管权限下放
根据《人遗条例》的规定,我国人遗资源由国家主管部门和省级主管部门按行政辖区负责监督管理工作,同时采集、保藏、国际合作和对外提供人遗资源的行政审批与备案工作由国家主管部门直接负责。此次出台的《实施细则》,更进一步地探索了我国人遗监管权限的委托和下放,有利于充实监管资源。《实施细则》第三条规定, 科技部可以委托相关组织,开展人遗行政许可申请的形式审查、技术审评,以及人遗资源备案、事先报告、监督检查与行政处罚等工作,第四条明确了省级科技部门在负责区域内的日常监督管理事项外,还可以根据科技部的委托开展人遗资源行政许可工作。可见,在《实施细则》规定下,科技部可以将自己的行政审批权限下放至省一级,可以将自己的备案权限与监督管理等工作职责委托给相关组织。 如在上海地区,2022年底,上海市科委在国家人遗办的支持下,依托上海市生物医药科技发展中心设立了人类遗传资源管理上海服务站,主要开展人遗业务咨询、人遗专员培训、协助开展人遗相关业务事前事中事后的监管工作。
(二)主管部门
从发文主体看,本次《实施细则》仍由科技部颁布出台,符合长期以来我国人遗资源利用活动由我国科技部负责监督与管理的实践。不过,今年3月,中共中央和国务院印发了《党和国家机构改革方案》,决定重新组建科学技术部,将其所属的负责生物安全与生物资源管理有关工作、人类遗传资源管理办公室日常工作的中国生物技术发展中心划入国家卫健委,由此可能带来我国人遗资源监督管理工作主管部门的变化。不过,与现行《生物安全法》和《人遗条例》规定相一致, 《实施细则》第三条和第四条明确规定目前仍由科技部门负责人遗监管工作。我们理解机构改革方案尚处在组织实施阶段,未来人遗资源上位监管法规和主管部门仍可能发生变化。不过,鉴于对人遗资源采集、保藏、国际合作、对外提供等活动的行政审批与备案要求规定在《生物安全法》中,未经过人大修法程序,我国人遗资源行政监管框架不会发生根本性的改变。
二、 人遗资源信息的定义
根据《人遗条例》第二条规定,人遗资源信息是指利用人遗资源材料产生的数据等信息资料。然而,仅以"利用人遗资源材料产生"作为人遗资源信息范围的判断标准,较为宽泛,也带给业界一定的适用困惑。
本次《实施细则》第二条规定,人遗资源信息是指利用人遗资源材料产生的 人类基因、基因组数据等信息资料,不包括 临床数据、影像数据、蛋白质数据和代谢数据,在法规层面进一步厘清了我国人遗资源信息监管的范围。《实施细则》列明了B超、CT等影像数据不属于人遗资源信息的数据类型,与科技部于2022年3月和4月发布的两则常见问题解答通知的解释相一致。不过值得注意的是,根据我们此前的了解,监管部门曾考虑在人遗资源信息定义中加入" 生物标志物"数据,在正式出台的《实施细则》中并没有作此规定。我们理解,生物标志物并未被监管明确排除在人遗资源信息范围外,在含有人类基因与基因组数据信息的情况下依然适用监管要求。此外,利用人遗资源开展研究后形成的 数据分析结论等信息是否适用监管要求在业界实践中存在一定的困惑,我们理解从《实施细则》的定义出发,分析结论等信息材料在不含有具体的基因、基因组数据信息的情况下,将不适用人遗监管要求,可以开展对外提供或开放使用等活动。
人遗资源的定义和范围是行政审批与备案等监管程序的适用前提,只有监管法规明确了人遗资源的定义与范围,行业从业者才能更加准确地判断开展业务活动所适用的合规义务与具体合规要求。可以看到,本次出台的《实施细则》对人遗资源信息的定义,更加回归了对人遗资源进行监管的本质,也较为合理地划定了人遗信息的监管范围,符合主管部门"该管的管、该放的放"的科学监管原则。
三、 外方单位的认定
根据《人遗条例》,相比于中方单位,外方单位对我国人遗资源的利用活动受到诸多的监管限制,体现在不得采集、保藏人遗资源、利用人遗资源进行研究应当与中方单位合作并履行审批备案程序等方面。自1998年《人类遗传资源管理暂行办法》出台,在长期的监管实践中,科技部一直将含有任何外资成分的实体均视为外方单位进行监管。直至现行《人遗条例》颁布,其第二十一条才明确将人遗监管框架下的"外方单位"定义为"外国组织及外国组织、个人设立或者实际控制的机构",扩大了外方单位的认定标准,《实施细则》在此基础上对外方单位的认定标准作了进一步完善 。
首先,《实施细则》明确提出了"50%"比例的判断标准,规定了境外组织、个人 设立或者实际控制情形包括"(一)境外组织、个人持有或者间接持有机构百分之五十以上的股份、股权、表决权、财产份额或者其他类似权益"或"(二)境外组织、个人持有或者间接持有机构的股份、股权、表决权、财产份额或者其他类似权益不足百分之五十,但其所享有的表决权或者其他权益足以对机构的决策、管理等行为进行支配或者施加重大影响"的情况。《实施细则》落地后,境外组织、个人持股未达到50%且对企业的决策、内部管理不产生重大影响的实体将不再被认定为外方单位,这将在极大程度上有利于只含有少数外资股权的公司人遗资源利用活动的开展。当然,实践中,监管部门如何认定"重大影响"还有待观察。此外,本次《实施细则》的规定调整了《征求意见稿》有关境外组织、个人 设立与实际控制下的单位被认定为外方单位的标准差异,相关规定更显合理性。
其次,与《征求意见稿》的规定相一致, 《实施细则》下VIE架构中的内资公司将被认定为外方单位的监管态度已经非常明确。《实施细则》第十二条第三款明确规定,"境外组织、个人通过投资关系、协议或者其他安排,足以对机构的决策、管理等行为进行支配或者施加重大影响"构成外方单位。虽然在《人遗条例》出台后,其对于外方单位的定义已经囊括了构成"实际控制"的VIE形式,但《实施细则》的正式出台,将在很大程度上终止实践中有关VIE架构下公司性质认定的疑问,建有VIE架构的公司应当从《实施细则》的监管要求出发,按照外方单位的监管要求,组织VIE架构中的内资公司按照人遗资源合规要求开展业务活动。
再次,《实施细则》第十一条规定, 设在港澳的内资实控机构视为中方单位。虽然"内资实控机构"的定义有待监管进一步明确,但我们初步理解由中国公司在港澳地区设立或实际控制的子公司属于人遗监管框架下的中方单位,而由港澳地区公司在中国境内设立的子公司依然需要按照第十二条规定标准认定是否构成外方单位。
四、 伦理审查要求
《实施细则》细化了我国人遗资源利用活动的伦理审查要求。第八条规定,采集、保藏、利用、对外提供我国人遗资源,应当符合伦理原则,通过已在有关管理部门备案的伦理(审查)委员会的伦理审查,开展伦理审查应当遵守法律、行政法规和国家有关规定。相比《征求意见稿》规定,伦理审查具体要求参照国家卫生健康行政部门涉及人的生命科学和医学研究伦理审查等有关规定,而《实施细则》仅较为笼统地规定了应当通过经有关管理部门备案的伦理委员会的审查,并符合有关法律规定。我们理解这可能和科技部在今年4月发布的《科技伦理审查办法(试行)(征求意见稿)》所推进的科技伦理审查制度有关, 《实施细则》的相关规定为科技伦理审查制度的构建留出了空间。鉴于相关文件尚未正式出台,科技伦理审查制度与卫健委等部门发布的《涉及人的生命科学和医学研究伦理审查办法》等伦理审查规定的适用关系尚存在不确定性,未来我国人遗资源利用活动需要遵循的伦理审查要求有待进一步观察立法动向(本所相关文章请参见:汉坤 " 观点 | 《简评〈科技伦理审查办法(试行)(征求意见稿)〉》和汉坤 " 观点|《伦理审查新规重点快评》)。
五、 采集保藏要求变化
(一)采集审批范围变化
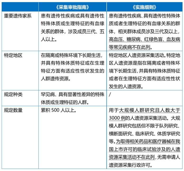
根据《生物安全法》和《人遗条例》规定,采集我国重要遗传家系、特定地区人遗资源或者采集规定种类、数量的人遗资源,应当申报审批,《中国人类遗传资源采集审批行政许可事项服务指南》(下称" 《采集审批指南》")进一步规定了人遗资源采集审批的具体范围要求。本次出台的《实施细则》在法规层面更新了采集审批的具体范围要求,对比如下:

可以看到,《实施细则》放宽了应当申报行政审批的采集范围,明确了高血压、糖尿病、红绿色盲、血友病等常见疾病不属于重要遗传家系监管范围,取消了罕见病等特定种类的采集监管要求,同时提高了应当申报采集审批的采集数量下限要求,规定只有用于大规模人群研究且人数大于3000例的采集活动需要申报采集审批,并为以获得药品医疗器械上市许可为目的开展的临床研究活动设置了豁免情形。 如未来为上市目的开展国际合作临床试验中即使人遗资源采集人数大于3000例也不再需要同时申报采集审批。《实施细则》的规定将在很大程度上减轻中方单位采集人遗资源所面临的审批监管负担,有利于人遗资源利用活动的开展,也有利于监管资源的节约。
(二)保藏监管要求变化
就保藏人遗资源的监管要求,《实施细则》在保藏活动的定义、采集许可豁免等方面对《人遗条例》的规定进行了细化。在保藏活动的定义方面,《实施细则》第二十八条规定,保藏活动是指将有合法来源的人遗资源保存在适宜环境条件下,保证其质量和安全,用于未来科学研究的行为,不包括以教学为目的、在实验室检测后按照法律法规要求或者临床研究方案约定的临时存储行为,与《中国人类遗传资源保藏审批行政许可事项服务指南》(" 《保藏审批指南》")规定相一致。《实施细则》在法规层面再次 明确了保藏与临时存储行为的区别。因此,实践中申办者与试验机构合作开展临床试验或研究者发起临床研究(IIT)涉及的人遗资源材料临时存储行为,无需履行保藏审批手续。在采集许可豁免方面,《实施细则》第二十九条明确规定,符合保藏许可申报的事项,无需另行申请采集许可,精简了行政许可监管要求。
此外,相较于《人遗条例》与《采集审批指南》、《保藏审批指南》等法规文件,《实施细则》明确规定了 采集/保藏人遗资源审批的变更程序,提供了清晰的合规指引。
六、 国际合作监管要求变化
在国际合作监管方面,《实施细则》在许可备案条件、许可备案流程和合作报告要求等多方面都有细化规定,其中国合备案要求的放宽、国合许可非重大变更的界定的变化颇具亮点,以下将作重点分析和介绍:
(一)国合备案要求放宽
首先,《实施细则》进一步放宽了国合备案的适用范围。《人遗条例》规定,相比于国际合作行政审批程序,符合下述条件的只需要履行备案程序:
1)为获得相关药品和医疗器械在我国上市许可;
2)在临床机构利用我国人遗资源开展国际合作临床试验;
3)不涉及人遗资源材料出境的。
不过《人遗条例》并未明确"在临床机构"的概念范围,根据《中国人类遗传资源国际合作临床试验备案范围和程序》(" 《国合备案指南》"),"在临床机构"不仅限于在临床试验机构内部处理人遗资源,同时包括由临床机构采集人遗资源,并 由临床机构签署正式协议委托的单位进行检测、分析和剩余样本处理的情形。《实施细则》进一步扩大了"在临床机构"的范围,规定在 临床医疗卫生机构内部处理外,由临床医疗卫生机构采集人遗资源并 由临床试验方案指定的境内单位进行检测、分析和剩余样本处理也满足备案情形。鉴于此,未来业界在开展国际临床试验的过程中,在仅适用备案监管的情况下,可以进行更为灵活的合作安排,例如样本检测服务等委托协议不必由临床医疗卫生机构与受托方签署,可以由申办方乃至合同研究组织(CRO)代表申办方与受托方签署,更加符合行业实践的需要。
其次,《实施细则》细化了人遗资源信息可以在合作方之间共享的规定。《人遗条例》第二十八条第三款规定,利用我国人遗资源开展国际合作科学研究产生的人遗资源信息,合作双方可以使用。在此基础上,《实施细则》第三十六条明确规定,已取得行政许可的国际科学研究合作或者已完成备案的国际合作临床试验实施过程中,中方单位向外方单位提供合作产生的人遗资源信息的,如国际合作协议中已约定由合作双方使用, 不需要单独事先报告和提交信息备份。该相关规定与此前的行业实操相一致,并落实到了法条层面。
再次,《实施细则》增加规定了国合备案的变更备案程序。此前根据《国合备案指南》的规定,国合研究发生重大事项变更,必须进行重新备案;发生非重大事项变更,在平台上传变更说明即可。此次出台的《实施细则》第五十三条在规定发生非重大事项变更应当提前在平台上传变更报告的同时,补充规定了发生重大事项变更时备案人应当及时办理备案变更,有利于减轻备案主体的合规负担。
(二)国合许可非重大变更的界定
《人遗条例》规定在国际合作科学研究活动的合作方、研究目的、研究内容、合作期限等重大事项发生变更时,应当办理变更审批手续。然而,《人遗条例》所列举的重大变更事项比较笼统,适用范围宽泛,因此《实施细则》为非重大变更事项提供了判断标准,对实践很有参考价值。 非重大变更主要包括以下情形:
- 研究内容或者研究方案不变,仅涉及总量累计不超过获批数量10%变更的;
- 申办方、组长单位、合同研究组织、第三方实验室之外的参与单位发生变更的;
- 合作方的法人单位名称变更的;
- 研究内容或者研究方案发生变更,但不涉及人遗资源种类、数量、用途的变化或者变更后内容不超出已批准范围的。
在出现非重大变更事项的情况下,当事人只需要向科技部提交相应材料作出说明和报备,不需要履行变更审批手续。因此在研究活动仅涉及例数累计不超过获批数量10%以内的变更、或出现电子数据采集集合系统(EDC)供应商等参与单位变更的情形下,将可能适用非重大变更的简单说明程序。
(三)知识产权分享规定分析
《征求意见稿》第十七条曾明确规定合作方可以通过协议自行约定国际合作科学研究产生的 著作、数据、标准、工艺流程等其他科技成果的使用权、转让权和利益分享办法,相关规定在《实施细则》中被删除。从立法科学的角度出发,本次出台的《实施细则》删除了《征求意见稿》中较多与《人遗条例》重合、重复的规定。从《人遗条例》对专利权和其他知识产权的规定出发,我们理解不同于专利,临床试验数据等研究成果并不一定须由中外合作方共同拥有,中外双方对数据所有权的约定享有更多的自主权。我们深知试验数据等信息资料对于医药企业的重要性,一方面,此类研究数据后续很可能用于提交给不同司法辖区内的药品监管部门支持药品上市,另一方面,此类数据很可能在医药企业后续开展许可、合作研发等项目过程中发挥重要价值,作为技术资料转让的重要组成部分,同时甚至可能成为许可专利过期后特许权使用费(Royalty)的支付依据。
七、 信息提供与安全审查
在信息对外提供方面,最值得关注的变化是《实施细则》将《人遗条例》规定的 备案制度调整为了事先报告制度。在原有的备案管理制度下,实践中,完成人遗信息对外提供的备案程序通常需要若干周,在《实施细则》将备案制度调整为事先报告制度后,待观察是否会降低人遗信息对外提供的审查程度、减少程序时限。此外,《实施细则》第四节对事先报告流程的规定也新增了变更报告制度。未来,实践中企业信息对外提供即使备份、报告流程完成后如果用途、接收方等事项发生变更的,也需要注意在变更事项实施之前予以报告。
此外,对安全审查制度的完善,是《实施细则》在信息对外提供方面的另一大规定亮点。《人遗条例》只规定了在信息对外提供可能影响我国公众健康、国家安全和社会公共利益的情况下应当通过安全审查与相应的罚则。 《实施细则》完善了安全审查的适用范围和工作要求,具体如下:
安全审查的适用范围:
- 重要遗传家系的人遗资源信息;
- 特定地区的人遗资源信息;
- 人数大于500例的外显子组测序、基因组测序信息资源;
- 可能影响我国公众健康、国家安全和社会公共利益的其他情形。
安全审查的工作要求:
- 制定审查原则并建立专家库:科技部会同相关部门制定安全审查原则,组建专家库并建立专家管理制度;
- 开展安全审查:按照随机抽取方式从专家库中选取评审专家,通过网络评审(通常情况下)或会议、现场勘查等方式进行安全评估;
- 安全审查决定:科技部会同相关部门组织相关领域专家进行安全评估,并根据安全评估意见做出审查决定。
八、 监督管理与行政处罚
(一)执法要求
《实施细则》体现出我国不断重视与加强人遗监管的趋势。自《人遗条例》发布以来,科技部仅新增公示了一起因提交虚假申请材料获得国合许可受到行政处罚的案件,涉及国科罚〔2020〕1号和国科罚〔2020〕2号两份处罚决定书。然而从《实施细则》规定体现的执法趋势看,未来我国人遗监管的细致程度和监管强度不言而喻。可以看到,《实施细则》第五十七条至第六十一条,从 年度监督检查计划、重点监督检查要求、随机监督检查工作、专项监督检查行动和监督检查信息归集等方面,对主管部门的监督检查工作进行了细致的部署,执法趋势明显加强。
此外,《实施细则》进一步细化了监管部门对人遗监管的执法重点。值得注意的是,《实施细则》第五十六条第二款相较于《征求意见稿》新增了对获批人遗资源项目的有关单位" 材料或者信息出境、对外提供、开放使用以及出境后使用情况"的监督检查,可见监管部门对人遗资源信息对外提供监管问题的重视。未来业界开展人遗资源相关活动时应当更加注重谨慎合规,尤其是企业在向外方单位提供人遗资源信息之前的报告必不可少。
在加强执法趋势的同时,《实施细则》也贯彻了主管部门在既往沟通实践中表明的有的放矢的监管态度。科技部在《〈人类遗传资源管理条例实施细则〉政策解读》文件中明确强调,在坚决维护国家生物安全的前提下,要坚持" 该管的坚决关住、该放的切实放开"这一总体思路。可以看到,《实施细则》第六十六条还强调了主管部门应当规范行使行政处罚裁量权,确保过罚相当,防止畸轻畸重。未来,科技部也将另行制定与公布人遗资源行政处罚的裁量基准,值得进一步关注。
(二)处罚计算依据
"违法所得"是《人遗条例》规定下罚款金额的计算依据和计算基数,不过,现行《人遗条例》并没有给予"违法所得"特殊的定义。《实施细则》对"违法所得"概念进行了细化, 规定按照实施违法行为所获得的全部收入扣除适当的合理支出计算;难以计算的,以违法行为涉及的人遗资源价值或者为人遗资源投入的资金数额计算违法所得。相比《征求意见稿》,《实施细则》规定优先通过"全部收入"扣除"合理支出"的方式计算违法所得,鉴于利用人遗资源所得收入通常相对有限,罚款金额更可能趋向合理化。这与前述《实施细则》第六十六条规定提倡过罚相当,防止畸轻畸重的执法精神相符。
结语
本次出台的《实施细则》从业界关切问题和实际需求出发,细化落实了《人遗条例》的有关监管规定。《实施细则》充分体现了监管部门致力于在坚决维护国家生物安全的前提下,贯彻执行"该管的坚决管住、该放的切实放开"的监管思路:一方面,《实施细则》对人遗资源相关活动行政许可与备案要求及流程进行了诸多优化,便利行业合规义务的履行、减轻行业合规负担;另一方面,《实施细则》通过细化执法要求和部署监督检查工作,加大了对人遗资源的必要监管力度,相关监管执法趋势明显增强。
《实施细则》的出台寓示着我国人遗监管进入了崭新的阶段,其所体现出的监管合规要求值得行业各界普遍的关注和重视,我们亦将积极参与同监管及行业的讨论(参见:活动回顾 | 汉坤顾泱受邀出席上海BIO-FORUM 第24届上海国际生物技术与医药研讨会),陪伴行业共同理解、认识这份文件与我国不断更新的人遗监管要求。在国家对人类遗传资源的重视程度不断提升的监管背景下,帮助行业充分利用我国人类遗传资源顺利地开展业务工作。
Originally Published 1 June 2023
The content of this article is intended to provide a general guide to the subject matter. Specialist advice should be sought about your specific circumstances.