- within Employment and HR topic(s)
- with readers working within the Media & Information and Pharmaceuticals & BioTech industries
Key Takeaways
- U.S. Citizenship and Immigration Services (USCIS) issued clarifying guidance regarding last month's proclamation that imposed a $100,000 fee on the entry of certain H-1B nonimmigrant workers into the United States.
- Employers of current H-1B holders will not be required to pay the $100,000 fee to extend an employee's H-1B status unless the employee is ineligible for an extension of stay. Current H-1B holders who are not currently subject to the fee also may travel and apply for an H-1B visa abroad without being subject to this new fee.
- Individuals who are physically present in the United States in a different nonimmigrant status (e.g., F-1, L-1, TN) and are eligible to change status to H-1B will not be required to pay the new fee. These individuals are also exempt if they depart the United States to apply for a visa based on the approved petition or a current H-1B visa.
Background on the H-1B Classification
The H-1B nonimmigrant visa program, which is the United States' largest employment-based temporary immigration pathway, was created to authorize the temporary employment of foreign workers to perform high-skilled labor in specialized occupations in the United States. Congress has authorized the issuance of 85,000 H-1B visas per government fiscal year. Under current procedures, employers register their prospective foreign workers in an annual lottery through which registrations are chosen at random. Employers whose registrations are selected may then submit to USCIS full H-1B petitions, in which they must prove (i) the offered job qualifies as a specialty occupation, (ii) the foreign worker meets the educational requirements for the job and (iii) the employer will pay the worker the prevailing wage for the occupation in the area of intended employment. Universities and certain nonprofit organizations are exempt from the H-1B lottery requirements.
Clarified Scope of the Proclamation
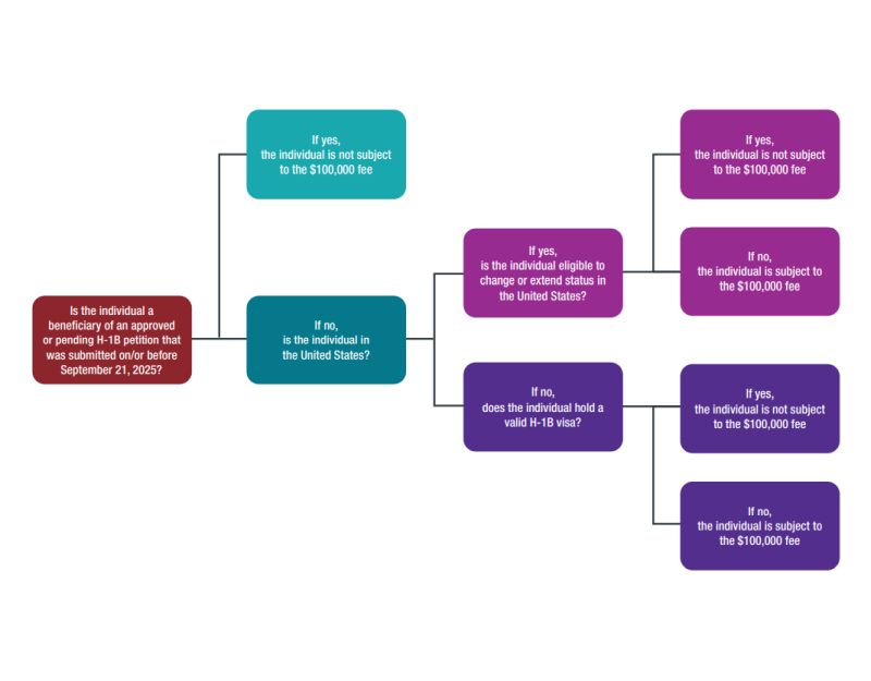
The proclamation, signed by the president on Sept. 19, 2025, suggested the fee would be broadly applied to H-1B workers currently outside the United States. However, the guidance issued by USCIS on Oct. 20 clarified that the fee will be applied much more narrowly. Specifically, the proclamation applies to new H-1B petitions submitted after 12:01 a.m. EDT on Sept. 21, 2025, on behalf of individuals who are outside the United States and do not have a valid H-1B visa or who are in the United States but are not eligible for a change of status. The guidance does not differentiate between H-1B petitions subject to the annual H-1B lottery and H-1B petitions filed by universities and other nonprofit H-1B lottery-exempt organizations.
USCIS' guidance confirms that the $100,000 fee does not apply to any previously issued and currently valid H-1B visas or any petitions submitted prior to Sept. 21, 2025. Additionally, the $100,000 fee will not apply to filings occurring after Sept. 21, 2025, that request an amendment, change of status, or extension of stay for an individual who has already been granted an H-1B visa (i.e., an H-1B beneficiary) and is eligible to extend his or her status in the United States. Finally, H-1B beneficiaries who are exempt from the $100,000 fee also will not be subject to the fee if they later depart the United States, apply for a visa based on the approved petition, and seek to reenter the United States on a valid H-1B visa. Below is a decision tree that outlines when the $100,000 fee will be applicable to petitions moving forward.

USCIS provided a link to pay the $100,000 fee using the pay.gov system and confirmed the fee must be paid prior to filing an H-1B petition to which the fee applies. USCIS will refund the $100,000 fee if the H-1B petition is denied.
Exemptions
As previewed in last month's proclamation, USCIS has now explained how exemptions from the $100,000 fee will be processed. According to USCIS, the secretary of Homeland Security will grant an exemption in the "extraordinarily rare circumstance" that the following requirements are met:
- The individual's presence in the United States as an H-1B worker is in the national interest.
- No American worker is available to fill the role.
- The individual does not pose a threat to the security or welfare of the United States.
- Requiring the petitioning employer to make the payment on the individual's behalf would significantly undermine the interests of the United States.
Employers who believe they can meet these requirements are instructed to send their request, along with supporting evidence, to H1BExceptions@hg.dhs.gov.
Litigation
Multiple legal challenges seeking to invalidate the new $100,000 fee and block the policy's implementation have been filed, including one by the U.S. Chamber of Commerce. We expect that there will be movement on these challenges before the upcoming H-1B registration filing window opens in March 2026.
Conclusion
The updated guidance provides much-needed clarification regarding which individuals and petitions are subject to the $100,000 fee. Importantly, existing H-1B beneficiaries who continue to maintain their H-1B status and many potential beneficiaries of H-1B petitions in the upcoming H-1B cap lottery, including F-1 students who are eligible to change status to H-1B, will not be subject to the fee. We expect additional updates in the coming months as legal challenges work their way through the federal court system. Readers with questions about the H-1B fee or this alert may contact the Firm's Immigration Practice Team for more information.
The content of this article is intended to provide a general guide to the subject matter. Specialist advice should be sought about your specific circumstances.