- in United States
- within Technology, Employment and HR and Antitrust/Competition Law topic(s)
2026年4月10日,国家网信办、国家发改委、工信部、公安部以及国家市监总局正式公开联合发布《人工智能拟人化互动服务管理暂行办法》(“《办法》”),并将于2026年7月15日起正式施行。
《办法》系全球首个专门针对 AI 情感陪伴、虚拟人、虚拟伴侣等场景出台的国家级监管规则。在该《办法》出台前,全球其他地区只有通用AI法律下的部分相关条款规定(例如欧盟的《人工智能法案》将“情绪识别AI”、“社会评分类 AI” 列为高风险),或者只有州级立法但无国家/联邦级别的专项立法(例如美国主要在加州、纽约州等州级立法机关进行了AI陪伴模型的法案立法)。总体来说,该《办法》的发布顺应了我国人工智能拟人化互动服务市场的快速发展、应用场景持续拓展的趋势,填补了该领域制度化监管的空白。该《办法》的主要内容解读如下:
01.适用范围——“模拟自然人的持续性情感互动服务”
《办法》第二条从核心特征、适用范围与排除情形三个维度,对AI拟人化互动服务及《办法》的适用范围作出界定。只有“模拟自然人人格特征、思维模式和沟通风格的持续性情感互动服务”才适用《办法》的规定,例如文字、图片、音频、视频形式的AI情感陪伴、心理疏导、情感照护等服务。而智能客服、知识问答、工作助手、学习教育、科学研究等不涉及“持续性情感互动”的服务,不在《办法》的监管范围之内。
02.AI拟人化互动服务的“红线”
《办法》第八条采用“列举 + 兜底”的方式,划定了AI拟人化互动服务的禁止性活动范围,具体而言,存在以下禁止性规定:

03.拟人化互动服务提供者对用户的干预提醒义务
为应对AI拟人化互动过程中可能出现的用户沉迷、极端情绪等各类风险,《办法》明确为服务提供者设定了用户干预义务,旨在防范用户混淆AI与自然人,防止用户过度沉迷服务,进而避免用户人身安全或财产权益受到损害。

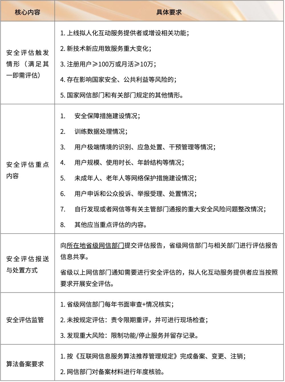
04.拟人化互动服务提供者的安全评估与算法备案义务
拟人化互动服务提供者在经营过程中,亦应当严格履行安全评估与算法备案相关法定义务,并及时提交评估备案,从而落实主体责任、保障服务安全、合规开展经营活动。

05.未成年人和老年人权益特殊保护
《办法》亦针对未成年人及老年人权益给予了特殊保护,明确要求拟人化互动服务提供者针对未成年人、老年人这两类特殊群体履行相应义务并提供专属特殊保障。

06.相关法律责任
若服务提供者违反《办法》的规定,将依据《办法》第三十条按照以下层级处罚:(1)已有法律、行政法规规定的,由网信、发改、工信、公安等部门依法处理处罚;(2)无上位法规定的,由网信、工信、公安等部门视情况给予警告、通报批评、责令限期改正,可要求暂停账号注册或相关服务;(3)拒不改正或情节严重的,责令停止服务,可并处一万元以上十万元以下罚款;(4)涉及危害公民生命健康安全且造成危害后果的,并处十万元以上二十万元以下罚款。
结语
在拟人化互动服务高速增长的当下,《办法》在AI拟人化互动服务的专项监管环节进行了国内AI监管先行法规的探索,具有重要的标志性意义。在《互联网信息服务算法推荐管理规定》、《生成式人工智能服务管理暂行办法》等生成式AI行业的基础性法律法规日趋完善的前提下,《办法》进一步链接了AI拟人化在整个AI监管法律体系下的特殊作用,尤其是将其与安全评估、算法备案等已有的监管机制进行了有效连接,对AI拟人化互动服务走向进一步合规安全,有着非常重大的制度性意义。
*实习生段雨桐对本文亦有贡献。
The content of this article is intended to provide a general guide to the subject matter. Specialist advice should be sought about your specific circumstances.
[View Source]