- within Energy and Natural Resources topic(s)
- in European Union
- with readers working within the Business & Consumer Services and Retail & Leisure industries
- within Energy and Natural Resources topic(s)
- in European Union
- with readers working within the Business & Consumer Services and Retail & Leisure industries
- within Energy and Natural Resources, Criminal Law and Employment and HR topic(s)
厄瓜多尔,这个横跨赤道的南美国家,不仅以香蕉和石油闻名,近年来更以其丰富的矿产资源成为中国企业海外投资的新焦点。2025年是中厄建交45周年,厄瓜多尔总统丹尼尔·诺沃亚于2025年6月访华,与中国签署了新的共建"一带一路"合作规划,进一步巩固了中厄战略伙伴关系 [1]。中厄两国在"一带一路"倡议下的合作深化,为中国矿业企业赴厄投资注入了新动能。
然而,在机遇的背后,厄瓜多尔当地复杂的法律框架、严格的环保要求以及独特的社区关系等因素,构成了在厄瓜多尔矿业投资必须直面的现实课题。
在此背景下,我们结合近期的项目实务经验推出" 厄瓜多尔矿业投资指南",就厄瓜多尔的国家概况、公司法、劳动法、外汇管理制度、外商投资法、土地法、矿业相关制度等进行介绍,旨在为有意进入厄瓜多尔矿业市场的投资者提供参考。
1
厄瓜多尔概况
1.1 厄瓜多尔国家概况 [2]
厄瓜多尔共和国位于南美洲西北部,国土面积约25.6万平方公里。全国人口约1,694万(2024年),主要由印欧混血人群(77.4%)、印第安人(7.7%)和非裔人群(4.9%)组成。该国官方语言为西班牙语,印第安人通用克丘亚语,全国87.5%的居民信奉天主教。
厄瓜多尔东北部与哥伦比亚相邻,东南部与秘鲁接壤,西部面临太平洋,海岸线长930公里。赤道横穿该国北部,这也是"厄瓜多尔"国名的由来,"厄瓜多尔"在西班牙语中意为"赤道"。首都基多人口270万,海拔2,818米,年平均气温13.5℃。
现任总统丹尼尔·诺沃亚于2023年11月就任。他拥有美国西北大学、哈佛大学和乔治华盛顿大学的多个硕士学位,曾担任厄瓜多尔国会经济委员会主席。他于2023年10月在提前大选中获胜当选总统,并在2025年4月成功连任。
1.2 经济概况
厄瓜多尔经济以石油业、渔业和农牧业为主。石油业是其第一大经济支柱,2023年原油出口额约90亿美元,占厄瓜多尔出口总额的近三成;对虾、香蕉的生产和出口在厄瓜多尔经济中的地位举足轻重,目前厄瓜多尔是世界第一大对虾出口国(2023年出口额约72亿美元)和香蕉出口国(2023年出口额约36亿美元);矿业发展于近年驶入快车道,2023年矿产品出口额约33亿美元,成为仅次于石油、对虾和香蕉的第四大出口产品,主要出口产品为铜精矿和黄金及其精矿。
2023年厄瓜多尔名义国内生产总值为1,188.45亿美元,经济增长率为2.4%。截至2024年7月,厄瓜多尔公共债务为619.7亿美元,占国内生产总值50.3%。
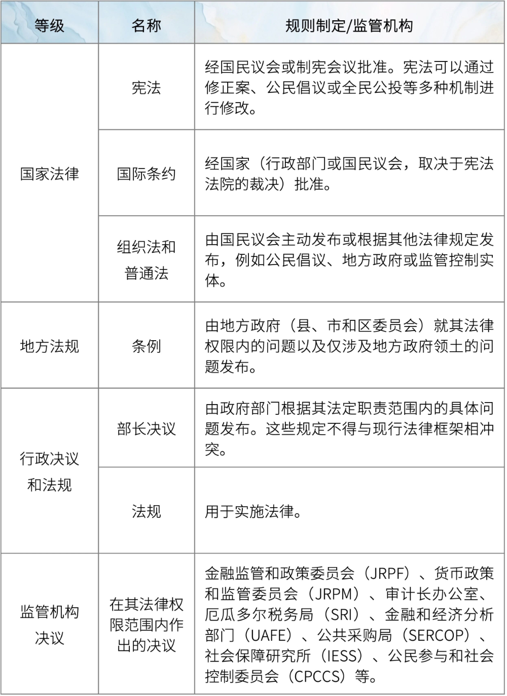
1.3 法律体系
厄瓜多尔作为大陆法系国家,其法律以成文法为主。法律渊源主要包括宪法、国际条约、国会制定的法律以及行政法规等。2008年宪法是法律体系的核心。除了我们熟悉的行政、立法、司法三权之外,这部宪法还正式确立了另外两项权力,即公民参与社会管理权以及选举权。如下表格列示了部分法律渊源及相关的制定/监管机构:

2
公司法
根据厄瓜多尔《公司法》,外国投资企业可在厄瓜多尔登记注册外国企业驻厄瓜多尔代表处、分公司,或以有限责任公司和股份有限公司的形式从事投资、合作、经济和贸易活动。
2.1 有限责任公司
有限责任公司的注册资本最少为400美元。公司成立时须至少缴付50%的资本,其余50%在1年内缴清。公司需每年从利润中提取5%作为储备金,直至该储备金达到公司注册资本的20%。如果公司的亏损累计达到储备金的100%和公司注册资本的50%,公司可进行清算。
2.2 股份有限公司
股份有限公司注册资本至少为800美元,公司成立时须缴付注册资本的25%,其余部分在2年之内缴清。此类公司须有至少2个股东。股东根据股份比例承担有限责任。公司法人代表、股东及外部审计师须居住在厄瓜多尔。如果公司累计亏损金额达到储备金的100%和公司资本的50%时,公司可以清算。
2.3 简化股份制公司
自2020年2月起,厄瓜多尔引入了简化股份制公司(Sociedad por Acciones Simplificadas, SAS),其注册流程更为便捷,无最低注册资本要求,为初创企业和中小投资者提供了更灵活的选择。
2.4 外国分公司
外国公司可在厄瓜多尔成立分公司。分公司注册资本至少2,000美元。分公司同样需要在商业登记处和国税局注册,且需要指派一名在厄瓜多尔有合法居留权的代表。注册时须向公司注册主管部门提交其本国总公司章程及证明文件,批准在厄瓜多尔经营的证明和法人代表授权书。
3
劳动法
3.1 劳工制度与合同管理
厄瓜多尔劳动法对工资标准、劳动合同、工会组织等做出明确规定,保障劳工享有工会权、集体协商权、罢工权等基本权利。企业雇用30名以上员工即可组建工会,工会领导人享有法律保护,不得被随意辞退。
法律规定雇佣与受雇佣均自由,但禁止设置歧视性条件,强制要求90天试用期后签署无限期合同。合同终止需提前30天通知并到劳动部门办理手续,辞退员工需支付相应补偿费用。劳资纠纷可通过劳动部下属的劳动调解中心寻求解决。
3.2 工资福利与社会保障
员工除基本工资外,还享有圣诞基金和子女教育基金、企业利润分成等福利。每年可享受15天带薪假期,满5年每年增加1天,最高22天;产假为12周,并享有每天2小时哺乳时间。社会保障为强制参保,企业需为职工缴纳工资11.15%的社保费用,涵盖养老、医疗、工伤等保障。加班费是按时段不同支付正常工资50%到125%不等的额外报酬。失业保险要求受益人必须缴纳24个月以上的失业保险费用,其中至少6个月为连续缴纳。失业保险补助的期限为5个月。
3.3 特殊人员雇佣规定
外籍员工享有与本国员工相同的权利义务,但需办理劳动许可和工作签证。矿业企业外国员工比例不得超过20%。企业必须按规模雇佣残疾人员工,从第五年起达到职工总数的4%,违者将面临最低工资10倍的月度罚款。实习人员必须纳入社保体系,雇主需按全国最低工资标准缴纳社保费用。亚马逊特区企业至少70%的员工必须是当地居民,矿业企业更要求80%为亚马逊地区永久居民。这些规定体现了厄瓜多尔对区域发展和弱势群体就业的政策倾斜。
4
外汇管理制度
4.1 开立银行账户
厄瓜多尔是美元化国家,美元是唯一法定货币。货币政策相对宽松,合法资金可自由流通。外资企业可根据经营需要开立银行账户。开户需填写申请表并提供企业纳税人统一登记号、公司注册证明、法人身份证件、公司章程等基础材料。此外还需提供法人任命书、近3个月水电费单、2份银行推荐信、完税证明等辅助文件。对于汽车销售、不动产、建筑施工等特定行业,还需提供金融与经济分析机构出具的注册证明。开户时通常需预存1,000美元,具体金额因银行而异。
4.2 外汇汇入汇出
厄瓜多尔对外汇资金汇入不设限制,非美元货币可直接汇入对应币种账户,或经央行兑换后进入美元账户。对于资金汇出则需要向银行说明款项性质,如材料采购、工资薪金、房屋租赁等用途。银行会直接扣取5%的外汇汇出税,另收取不超过100美元的转账手续费。国家机构、国际组织、外交使团等特殊主体可豁免汇出税。
4.3 利润汇出
企业利润对外汇出在税费方面存在不同的待遇。为公共工程建设而设立的公私合营企业,符合《生产经济刺激法案》条件的,向境外支付利润和股息时可免征外汇汇出税,仅需承担少量手续费。其他类型企业将利润汇往境外时,除银行手续费外还需缴纳5%的外汇汇出税。这一政策体现了厄瓜多尔对公共基础设施建设项目的优惠扶持。
5
外商投资法
5.1 投资主管部门
厄瓜多尔负责外商投资事务的核心主管部门是生产、外贸、投资和渔业部,其主要职责是推动生产进步,提高国家整体竞争力,促进价值链和投资发展,提升厄瓜多尔在世界经济中的地位。该部委下设投资促进机构:ProEcuador,具体负责推广厄瓜多尔的出口产品和服务,并为外国投资者提供信息和支持。
此外,厄瓜多尔促进和吸引投资战略委员会作为厄瓜多尔政府高层级的跨部门决策机制,负责制定促进和吸引投资政策,审批引资项目,应对投资争议。
最后,对于矿业、石油等战略性行业,除了涉及上述机构外,还必须接受相应专业部门的监管。例如,矿业投资需接受能源与矿业部(MEM)以及矿业监管与控制局(ARCOM)的监管。
5.2 投资行业相关规定 [3]
厄瓜多尔对外商投资总体保持开放态度,允许外商拥有100%的股权,但在特定的战略性行业存在投资限制。2008年宪法规定,厄瓜多尔保留对能源、电信、不可再生自然资源、交通运输、碳氢化合物精炼、水资源、生态环境和人类学遗产等战略性行业的管理权。然而,在特定法律允许的情况下,厄瓜多尔可将战略性行业的参与权委托给私营部门,如《矿业法》和《碳氢化合物法》允许私营公司通过特许权参与相关业务。外商投资方式包括参与合资、购买股权、资产证券化、购置不动产等多种形式。值得注意的是,厄瓜多尔没有统一的国家层面外商直接投资审查机制,各政府部门分别负责投资分析和风险评估。
5.3 基础设施投资相关规定
基础设施领域是厄瓜多尔积极推广PPP模式(政府和社会资本合作模式)的重点区域。根据2015年颁布的《公私联营法》,厄瓜多尔认可所有类型的PPP模式。公私合营技术秘书处及跨机构委员会负责项目审批和监管。2024年7月,政府发布首批公私联营国家登记册,收录7个PPP项目,总投资约23亿美元,预计创造超4.6万个就业岗位。
现任诺沃亚政府通过《经济效率法》建立新的公私投资制度,计划重点推进总金额超30亿美元的10个项目,包括8个公路项目、1个机场项目和1个港口项目。近年来,阿联酋DP World、土耳其Yilport Group、智利Agunsa Group等国际企业已积极参与厄瓜多尔交通基础设施的PPP投资。
6
土地法
6.1 土地所有权制度
厄瓜多尔涉及土地买卖的法律框架主要包括:《宪法》《民法典》《领土组织、自治和地方分权政府组织法》《土地规划、土地使用和管理法》《农村土地和继承土地法》和《环境法》等。2016年,厄瓜多尔国会通过《土地法》改革议案,规定在保证粮食安全的基础上,获得农业和畜牧业部授权的外国公共公司可依法购买、租赁土地或从农业生产项目中获益。对于矿业活动用地,法律并不要求矿业特许权持有人必须拥有地表土地所有权,可通过买卖、交换等方式获取,或通过设立地役权的方式开展矿业活动。矿业地役权可通过协议或矿业监管与控制局的行政决议强制设立。
6.2 外资企业土地获取限制
基于国家安全考虑,厄瓜多尔法律对外国投资者获取土地设置了明确限制。《公共和国家安全法》第40条禁止外国自然人或法人占有、收购边境安全区、安全保留区的土地(人口聚居区除外)。
《农村土地和继承土地组织法》第21条进一步规定,在与边界线平行的20公里范围内,禁止将农村土地所有权转让给外国自然人或法人。《环境法》第50条明确外国个人或法人不得在国家保护区获取任何土地。这些限制性规定体现了厄瓜多尔对边境安全和环境保护的重视。
6.3 祖传领土相关规定
祖传领土(Ancestral Land)的法律地位更为特殊。根据厄瓜多尔《宪法》第57条规定,土著、非洲裔厄瓜多尔人和蒙图比奥人的祖传土地具有集体共有性质,属于不可让与、不受时效约束、不得扣押且不可分割的特殊财产形式。宪法法院在第114-18-SIN-CC号判决中明确,在祖传领土上设立矿业地役权必须根据《宪法》第57.7条和国际劳工组织第169号公约进行事先、自由和知情协商(Prior, Free and Informed Consultation)。
私人公司无法合法取得祖传土地所有权,任何此类企图在法律上都是无效的。
对于涉及公共利益或采掘活动(如矿业或能源)的项目,国家仅可在遵守下列要求的前提下,通过授予地役权的方式,授权临时使用祖传土地:
a. 根据《宪法》第57条第7款和《国际劳工组织第169号公约》(ILO Convention 169)进行事先、自由和知情协商;
b. 在厄瓜多尔宪法要求的情况下(例如,《宪法》第407条针对保护区),需宣告地役权的公共用途,以及其服务的国家利益;并且
c. 不得将祖传土地的所有权转移给私人企业。
7
矿业法规
7.1 矿业监管机构
厄瓜多尔矿业投资的两大主管部门为环境、水与生态转型部(MAATE)以及能源与矿业部。总统诺沃亚于2025年7月24日签署行政令,宣布将环境、水与生态转型部并入能源和矿业部。截至2025年8月初,政府已开始实施部分裁员,但尚未公布机构合并的具体时间表或最终完成整合的官方声明。
除此之外,其他矿业监管机构/主体还包括:矿业监管与控制局,承担对采矿活动的全面监管职责;ENAMI的全称是厄瓜多尔国家矿业公司(Empresa Nacional Minera del Ecuador),该公司是厄瓜多尔的国有矿业公司,负责与国内外私营企业合作,推动大型矿业项目的勘探和开发;而厄瓜多尔地质矿业冶金研究所,简称为INIGEMM,主要负责为矿业投资者提供地质勘查和技术服务等。
7.2 矿业权的不同阶段
矿业权阶段分为勘探阶段和开采阶段。勘探阶段分为初级勘探阶段、高级勘探阶段和经济评估阶段。
根据厄瓜多尔《矿业法》,矿业权的有效期为25年,具体可分为四个阶段,具体如下:初级勘探期限为4年,高级勘探期限为4年,经济评估期限为2年(可续期2年),开采期限为25年期限中的剩余年份。矿业权的有效期可以再延长25年,但前提是矿业权持有人在期限届满之前向环境与能源部提交书面申请,并获得批准报告。矿业权的最小面积为1公顷,最大面积为5,000公顷,超出该面积限制的需要进行分割。
根据《矿业法》第38条,在整个勘探阶段,矿业权持有人必须在每年3月31日前向能源和矿业部提交年度报告,其中必须包括:(1)关于上一年开展的勘探和投资活动的说明;(2)本年度的投资计划;以及(3)由矿业监管与控制局认证的专业人员编写的审计报告。
根据《矿业法》第37条,进入高级勘探阶段的特许矿区必须放弃一部分最初授予的矿区面积。
开采阶段开始后的6个月内,矿业权持有人必须与环境与能源部签署开采协议方能进行开采活动。开采协议将涵盖在矿业权范围内矿产的开采、运输、基础设施建设和商业化阶段等事项。根据《矿业法》第39条和第41条,矿业权持有人只有在签订开采合同后,才能进行矿石的开采和运输。
7.3 矿业用地
厄瓜多尔实行地矿分立制度,矿业权人需要另行取得相应土地的使用权或所有权。
常规情况下,矿业权人通过租赁土地或取得地役权来获取矿区土地的使用权。《矿业法》规定,在第三方土地上设立矿业地役权,可通过协议设立或依据矿业监管与控制局的行政决议设立。无论通过哪种方式取得地役权,矿业权人必须就土地的使用以及造成的损害向土地所有者进行补偿;如果双方无法达成协议,由矿业监管与控制局确定赔偿金额。此外,地役权必须通过公开契据设立,并在矿业登记处登记。
在文化遗产区域内设立地役权,需要获得厄瓜多尔国家文化遗产研究所(Instituto Nacional de Patrimonio Cultural)的授权。
在祖传领土内设立地役权需要遵守本指南第6.3项提到的要求。
7.4 财务和税收
对于矿业活动而言,企业可能涉及的税费主要包括:矿业权维护费、3%至8%的矿业权使用费(Royalty)、矿业监管服务费、25%的所得税以及15%的增值税。
所有矿业权持有者都应按照以下标准缴纳矿权维护费(截至2025年,UBS为470美元):
|
初级勘探阶段 |
每公顷矿区缴纳统一基本工资(UBS)的2.5% |
|
高级勘探阶段 |
每公顷矿区缴纳5%的UBS |
|
经济评估阶段 |
起初两年每公顷矿区缴纳:5%的UBS |
|
延长两年:每公顷矿区缴纳7.5%的UBS |
|
|
开采阶段 |
每公顷矿区缴纳10%的UBS |
根据《矿业法》第93条的规定,所有矿业权持有人都必须依法缴纳一笔矿业权使用费,数额为主要和次要矿物销售总收入的3%至8%不等。这笔法定矿业权使用费是所得税、增值税和其他财政义务之外的额外费用。矿业权使用费的费率与产量、矿物种类和价格等标准相关,具体在开采合同中确定。
厄瓜多尔矿业监管局在2025年6月发布了一项决议,确定了向厄瓜多尔矿业监管局支付的控制和监督服务新费用("矿业监管服务费")。以大型采矿项目为例,企业需缴纳以下费用(按矿权的面积和阶段计算):
|
初级勘探阶段 |
每公顷矿区缴纳25%的UBS |
|
高级勘探阶段 |
每公顷矿区缴纳75%的UBS |
|
经济评估阶段 |
每公顷矿区缴纳25%的UBS |
|
开采阶段 |
每公顷矿区缴纳100%的UBS |
最后,根据厄瓜多尔《宪法》规定,矿业公司需将利润的15%用于分享,其中12%必须投资于矿业项目所在地区的社会和区域发展。
8
矿业投资中的环境保护与社区关系
8.1 环境协商
厄瓜多尔《环境法》规定,影响较小的活动(如初级勘探)需要完成环境登记,影响中等或较大的活动(如高级勘探和开采)需要取得环境许可证。
根据《宪法》第398条、国际条约("Escazu Agreement")、第754号行政法令和宪法法院的标准,环境协商(consulta ambiental)贯穿矿业活动的全过程。在获得各阶段的环境许可证照之前(包括在取得初级勘探环境注册证之前),必须由环境与能源部完成针对该阶段的环境协商。
厄瓜多尔宪法法院在Los Cedros案中确认了环境协商的标准,即《环境法》设置的公民参与程序既不符合也不能取代《宪法》要求的环境协商;《宪法》要求的环境协商应由环境与能源部通过对话、诚信和非二元方式进行,如果协商过程导致相关社区的多数反对,则是否实施该项目的决定将由环境与能源部通过决议作出,且该决议需要说明正当理由。
8.2 土著协商
根据厄瓜多尔《宪法》和《矿产开采预磋商操作手册》,在批准可能影响土著社区领地的采矿活动之前,必须与土著社区进行事先磋商(consulta previa)。土著协商有别于环境协商。在进入高级勘探阶段和开采阶段之前,必须由能源和矿业部牵头完成土著协商。该协商的完成是矿权进入开采阶段的必要前提。
8.3 亚马逊地区的特殊规定
位于亚马逊地区的采矿活动受特殊法律规定,即《亚马逊特殊领地划界组织法》("雨林法案")的管辖。该法为矿企规定了额外的义务:
1. 亚马逊基金:对于发生在亚马逊地区的大规模采矿活动,以下款项须直接存入亚马逊基金的中央银行专户:
(a) 12%的矿业活动利润;以及
(b) 60%的矿业权使用费。
这些款项并不需要矿企额外支付,但必须存入亚马逊基金的中央银行专户。
2. 经营者的纳税住所(雨林法案第24条):在亚马逊地区从事永久性经济活动的实体必须在业务所在州设有纳税住所。
3. 当地雇用和社会投资:雨林法案促进亚马逊地区人员在当地就业,并鼓励与当地政府和社区协调开发社会投资项目。在亚马逊地区运营的公司必须:雇用至少80%的亚马逊地区永久居民,无合格本地劳动力的工种除外。公司劳动力中至少有10%必须有土著身份。
不遵守这些雇佣义务可能会被处以罚款,罚款金额按年收入计算(最高可达12万美元)。屡次违规将导致罚款加重。
文章附录
[1] 中国与厄瓜多尔签署共建"一带一路"合作规划;国家发展与改革委员会,
https://www.ndrc.gov.cn/fggz/202507/t20250701_1398911.html
[2] 厄瓜多尔国家概况;外交部,更新时间2025年4月,https://www.mfa.gov.cn/web/gjhdq_676201/gj_676203/nmz_680924/1206_681096/1206x0_681098/。
[3] 美国国务院2024年对外投资报告-厄瓜多尔,2024 Investment Climate Statements, Ecuador-United States Department of State, https://www.state.gov/reports/2024-investment-climate-statements/ecuador/
The content of this article is intended to provide a general guide to the subject matter. Specialist advice should be soughtv about your specific circumstances.