- within Government and Public Sector topic(s)
- within Government, Public Sector and Environment topic(s)
- with readers working within the Banking & Credit industries
ESMA, the FCA, ASIC, and MAS have placed greater emphasis on Unique Transaction Identifiers (UTIs) and their consistent application between counterparties as part of their relaunch in 2024 of updated derivative reporting requirements in their jurisdictions.
In an effort to align the various global reporting frameworks with global standards, regulators have introduced the UTI generation waterfall developed by CPMI-IOSCO ("IOSCO UTI Waterfall") into both EU and UK EMIR Refit 2024, ASIC Rewrite and MAS Rewrite (it was also incorporated into the CFTC updates, which were the first to go live in early 2024). This aimed to foster data harmonisation and ensure a more globally consistent dataset.
What is the UTI?
The primary purpose of the UTI is to uniquely identify individual transactions which are reported to a Trade Repository (TR). They are also used to pair each unique transaction between the trading parties. Every reportable transaction must have a UTI, so there is no instance where the transactions are duplicated. The UTI should not be reused, even if the previous transaction is no longer open. An individual transaction should maintain its UTI throughout its lifecycle, including any amendments or updates made to the transaction.
UTIs should consist solely of alphanumeric characters and be composed of a combination of the LEI of the generating entity and a unique code created by that entity. Under the EMIR Refit (EU & UK), MAS and ASIC regulations, the total number of characters allowed for the UTI remains 52 characters.
UTI = 20 characters of the LEI generating entity + max of 32 characters from the Trade ID
Example: UTI = 549300QM99I2H4YK1K951234567890ABC
Who is responsible for generating the UTI?
Although the principles of UTI creation and transmission are broadly similar across the major regimes, there are some differences, meaning it is important that you closely consult the reporting rules applicable to your transaction reporting regime.
It is still challenging for entities located in different regions to provide the UTI in a timely manner and it is still to be seen how the regulators will adapt to this.
Firms with sizeable trades will most likely implement a 'bilateral agreement' with their counterparties to generate the same UTI based on an agreed methodology - TRAction has developed a sample agreement for use by its clients. It is also possible for a third party, like a liquidity aggregator or a confirmation platform provider to generate the UTI for both parties, and this is to be used as the agreed UTI by both parties.
For example, when a client places a trade with an investment firm on a trading platform, that trade will pass through the liquidity aggregator's bridge and get executed with a Liquidity Provider (LP). This provides the investment firm and the LP access to all trade details, including the UTI created by the liquidity aggregator.
Example: UTI = LEI of the Liquidity Provider + Trade ID from Liquidity Aggregator
Cleared transactions should have the UTI generated by the Central Clearing Counterparty (CCP) at the point of clearing. If the transaction is centrally executed by a trading venue, the trading venue is responsible for generating the UTI.
The solution of last resort to determine the entity generating the UTI is to sort the LEIs in reverse order using the ASCII sorting method, where a digit always precedes a letter.
For firms trading with jurisdictions outside of the EMIR Refit (EU & UK), MAS and ASIC regimes, some counterparties will be subject to regimes which have not yet or are unlikely to implement the global UTI. In such cases, there will be no need to obtain any bilateral agreement or meet the UTI waterfall flowchart above.
Below, we look at the requirements for the major regimes.
EU & UK EMIR Refit
Article 7 of EU EMIR REFIT's ITS and Article 8(4) of UK EMIR Technical Standards ("Article 8") require the counterparty generating the UTI to communicate the UTI to the other counterparty no later than 10:00 am UTC of the next working day. In case the generating party fails to provide the UTI in due time, the receiving party should contact the generating party and enquire about the process instead of reporting its own UTI.
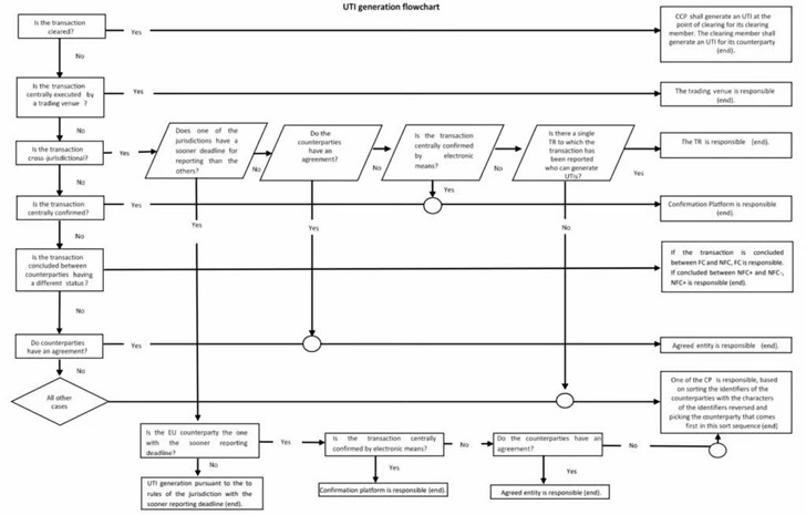
Section 4.11 Final Report EU EMIR Refit illustrates in a flowchart, as set out below ("Flowchart"), how counterparties should determine the entity responsible for generating the UTI.

Although UK EMIR Refit does not incorporate the Flowchart in its final regulations, similarly to MAS Rewrite & ASIC Rewrite, it does also follow a similar mechanism.
MAS Rewrite
Under the Revised Regulations and Guidelines for MAS, which took effect on 21 October 2024, UTIs reported will need to be specific for the relevant derivative, and if the derivative needs to be reported more than once e.g. under another jurisdiction or due to SF(RDC)R requirements, then it should be consistently applied. There should only be one UTI-generating entity, similar to EMIR Refit.
UTIs need to be generated in a timely manner for compliance with the SF(RDC)R's reporting deadline. Where a specified person is the UTI generating entity, it should make reasonable efforts to provide the UTI in a timely manner to any party who requests, noting that MAS sets out a mechanism as to how to determine who should be the party generating the UTI in Table 1. For example, if the first listed party is unwilling or unable to generate a UTI, then there would be a second listed party who would need to generate the UTI. On the other hand, where a specified person is not the UTI generating entity, reasonable efforts are required to get the UTI promptly from the UTI generating entity or a counterparty to the relevant contract.
MAS's main departure from the other regimes (which are all silent on this point) is that it will require specified persons to have policies and procedures put in place by specified persons around the generation and obtaining of UTIs.
ASIC Rewrite
ASIC's 2024 Rules took effect on 21 October 2024 and mostly adopt the IOSCO UTI Waterfall and create rules around UTI generation, which are aligned with the approach of the other regimes.Section 2.2.9(5) of the 2024 Rules provides that, if the reporting entity is the UTI generating entity, it must provide the UTI to the other counterparty to the derivative governing the reportable transaction, as soon as practicable. Note that 2.2.9(6) of the 2024 Rules goes on to address circumstances around where the reporting entity is not the UTI generating entity and the UTI generating entity does not provide the UTI in sufficient time to enable the reporting of it by the reporting entity.
How can TRAction help?
It significantly helps if both counterparties use the same delegated reporting provider, such as TRAction, to process and submit trade reports on their behalf. This way, counterparties don't have to worry about inconsistencies in methodology or interpretation, as TRAction can ensure the UTI and other fields are reported in a consistent manner.
The content of this article is intended to provide a general guide to the subject matter. Specialist advice should be sought about your specific circumstances.