- within Insolvency/Bankruptcy/Re-Structuring topic(s)
- in European Union
- with readers working within the Healthcare industries
- within Insolvency/Bankruptcy/Re-Structuring topic(s)
- in European Union
- in European Union
- with readers working within the Healthcare industries
- within Insolvency/Bankruptcy/Re-Structuring, Antitrust/Competition Law and Transport topic(s)
1. 修订背景
现行《中华人民共和国企业破产法》(以下简称《企业破产法》)自2006年8月27日公布、于2007年6月1日正式施行,迄今已19年。19年间,我国市场经济体制持续完善,市场主体数量激增、交易结构日益复杂,破产案件数量呈现快速增长趋势,而现行《企业破产法》在处理日渐复杂的破产案件时逐渐显现不适配性,故《企业破产法》的修订迫在眉睫。
2025年9月12日,十四届全国人大常委会第十七次会议对《中华人民共和国企业破产法(修订草案)》(以下简称《修订草案》)进行了审议并公布。本文在对比现行《企业破产法》的基础上,对《修订草案》的立法亮点、重大变化及改善进行系统梳理,形成如下汇总。
2. 《修订草案》的八大亮点
(一)确立"连带个人债务人"债务清理机制
《修订草案》首次针对企业自然人股东因对企业债务承担连带责任而成为"连带个人债务人"的情形,设立债务清算制度。"连带个人债务人"需在5年考察期内履行限制高消费、诚实申报财产及收入等义务后,可参照破产法规定清理债务。本次修订创设了"连带个人债务人"债务清理机制,为诚实守信但经营失败的自然人股东提供脱离困境的出路,是我国破产制度的重大创新。
(二)破产案件的检察监督介入
破产案件牵涉的利益群体日渐复杂,有时候仅靠人民法院主导难以完全平衡各方利益。因此,拓宽破产案件监督和救济的途径,有助于缓解不同利益主体之间的矛盾。本次《修订草案》第五条新增了"人民检察院依法对债务人破产程序实行法律监督",意味着检察机关可依据此条介入破产案件,通过以外部监督的方式维护司法公正以及平衡社会各方利益。
(三)推动常态化的"府院联动"机制并设立破产保障基金
《修订草案》第七条明确了县级以上地方政府需建立破产工作协调机制,旨在运用行政权力解决破产难题,以便推进破产工作,体现我国未来对设立常态化"府院联动"的愿景。同时,《修订草案》第三十九条新增了县级以上地方政府需设立破产保障基金,用于支付债务人财产不足时的破产费用,为破产程序顺利推进提供资金保障。
(四)繁简分流,增设小型微型企业破产程序的特别规定
《修订草案》第十一章为小型微型企业破产程序单独设立了章节,针对财产关系清晰、债权债务明确、债权人数量较少的小微企业案件,简化审理规则,如允许独任审理、免设债权人委员会、设定6个月审限等。与之对应,《修订草案》第八十五条规定了复杂的破产案件,第一次债权人会议召开时间可以延长至30日,为管理人充分准备留足时间。本次《修订草案》实现"简案快审、繁案精审",降低破产成本、提高破产效率,响应国家现代化高质量发展的号召。
(五)引入庭外协商重整制度
本次《修订草案》第一百条至第一百零二条规定了庭外协商重整机制。根据该机制,债务人与主要债权人、意向投资人等进入司法重整程序前可以进行自主协商,如协商达成具有法律约束力的重整协议或制定出详尽的初步重整计划草案,债务人在提出重整申请时,可一并申请法院批准该初步重整计划草案。这一制度有效衔接了庭外协商与司法重整程序,是对现有重整体系的重要补充。
(六)完善合并破产制度
现行《企业破产法》及有关司法解释关于企业实质合并破产并没有统一标准,本次《修订草案》第十二章单独为合并破产制度设立了章节,系统性构建了合并破产统一的审查标准、启动规则、管辖规则以及协调审理不符合实质合并条件的关联企业等多项规则。上述设计既防止"滥用合并"损害外部债权人,又避免"机械分离"导致程序拖延。
(七)新增金融机构破产专门规定
本次《修订草案》第三十二条为破产金融机构的管理人选定设置了条件,同时《修订草案》第十三章单独为金融机构破产规则设立了章节,明确金融机构破产申请需经金融管理部门同意,风险处置期间债务可参照共益债务清偿,增强了金融机构退出机制的可操作性。该章节与《金融稳定法(草案)》形成衔接,为金融机构"有序退出"提供完整法律路径。
(八)建立跨国破产案件规则
随着"一带一路"的全面推广,我国司法实践中也出现了许多跨国破产案件,为有效处理跨国破产案件,本次《修订草案》第十四章新增了"跨国破产的司法合作"章节。本章节涉及承认并协助外国破产程序的执行、跨国破产案件的管辖、债务清偿等条款。本次修订填补了现行法律空白,提升了我国破产制度的国际兼容性。
3. 对现行《企业破产法》进行的重大修改
(一)破产受理环节的调整
1. 增加破产案件申请过程中的保全措施:在破产申请后至作出裁定前,人民法院可以根据债权人、债务人的申请对债务人财产采取中止执行或保全措施。(《修订草案》第十一条)
2. 明确保全解除与执行中止程序范围:明确管理人可解除保全措施和中止执行的类型,不仅包括法院的执行程序,也包括税务机关、海关部门等行政机关的执法行为。(《修订草案》第二十四条)
(二)管理人制度方面的变化
1. 扩大了可担任管理人的机构范围:资产管理公司、履行破产事务行政管理职责的部门或其工作人员可担任管理人,但履行破产事务行政管理职责的部门或其工作人员不得领取报酬。(《修订草案》第二十九条、第三十一条)
2. 赋予单个债权人申请更换管理人的权利:现行《企业破产法》规定确定了债权人会议可申请更换管理人,而《修订草案》规定单个债权人亦可以向法院申请更换管理人。(《修订草案》第三十条)
3. 明确管理人履职事项:除现行《企业破产法》规定的职责,管理人还需进行信息披露、代表债务人履行涉税义务。(《修订草案》第三十三条)
(三)撤销权制度的完善
1. 细化破产申请前一年内可撤销的行为:(《修订草案》第四十二条、第四十三条、第四十四条)

2. 增加可撤销的个别清偿的例外:在吸收《最高人民法院关于适用〈中华人民共和国企业破产法〉若干问题的规定(二)》第十四、十五、第十六条的基础上,将已履行完毕的双务合同及缴纳社会保险费、税费排除在可撤销范围外。(《修订草案》第四十五、四十六条)
3. 明确行使撤销权的期限:管理人应在知道或应当知道撤销事由之日起一年内行使撤销权,债权人在知道或者应当知道管理人未行使撤销权之日起一年内行使。(《修订草案》第四十七条)
4. 延长关联关系行为的可撤销期间:受益人与债务人存在关联关系的,管理人有权请求法院予以撤销的期间延长一倍,如第四十二、四十三条项下的行为可撤销期间从一年延长至二年;第四十五条项下的行为可撤销期间从六个月延长至一年。(《修订草案》第四十二条、第四十五条)
(四)债权申报规则的调整
1. 取消"破产止息"规则:删除附利息的债权自破产受理时停止计息的规则。(《修订草案》第六十六条)
2. 加速无异议债权确认工作:债权人、债务人对债权有异议的却未在合理期限内提起诉讼,视为无异议。(《修订草案》第八十条)
(五)重整程序的优化
1. 优化债务人自行管理制度:新增了重整期间,在债务人自行管理财产和营业事务的情形下,若其存在欺诈、恶意减少财产等不利于债权人的行为、或造成程序延迟等行为,人民法院可批准终止债务人自行管理财产。(《修订草案》第一百零五条)
2. 明确担保债权人表决权数额:担保债权人应按照担保财产价值确定担保债权数额,担保财产价值应按照重整申请受理时的市场价值确定,超出担保财产价值范围的部分参加普通债权组表决。(《修订草案》第一百一十八条)
3. 设定再次表决的期限:未通过重整计划草案的,该表决组协商和再次表决的期限合计不得超过30天。(《修订草案》第一百二十四条)
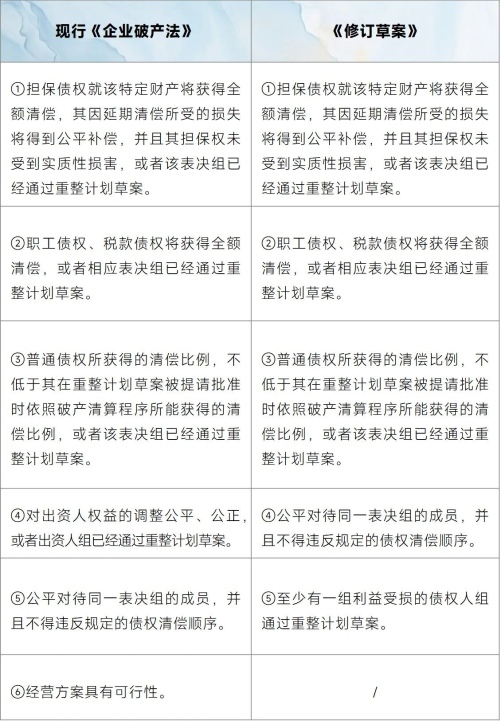
4. 修改人民法院强制批准重整计划的条件:(《修订草案》第一百二十六条)

5. 新增对重整裁定的异议途径:对法院重整裁定不服,可以向上级法院申请复议。(《修订草案》第一百二十八条)
6. 引入信用修复规则:在重整计划获得法院批准后,债务人即可向相关部门申请信用修复。(《修订草案》第一百三十九条)
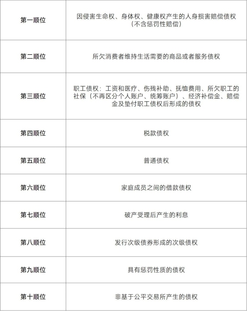
(六)破产财产清偿顺位变化
在优先清偿担保债权以及清偿破产费用和共益债务之后,重新罗列了债权清偿顺位:(《修订草案》第一百六十二条)

4. 本次修订的改善和现实意义
本次《修订草案》对现行《企业破产法》调整幅度非常大,实质新增和修改条款多达160余条,从原先的13章136条增至16章216条。整体来看,本次修订有效弥补了现行法律与经济发展不适应的制度短板,显著完善了我国破产法律体系。
(一)多元主体共同参与,防范化解重大风险
《修订草案》在"法院—管理人—债权人"传统三角结构之外,引入检察机关法律监督、行政机关府院联动,增加破产工作协调工具,构建了多元主体共同参与破产程序的制度,使地方政府能在破产案件中出现影响社会稳定等问题时,起到解决作用,进而防止系统性风险向社会扩散。此外,构建金融机构破产制度关乎对金融风险的控制,推动可执行的金融机构退出市场规则可以有效防范化解金融风险。《修订草案》引入多方主体参与破产程序,显著降低程序中的风险与外部性成本。
(二)弱势群体倾斜保护,强化社会公共利益保护
《修订草案》重塑利益保护机制,通过把社保债权并入职工债权以及将人身损害赔偿债权提升到第一顺位,体现对生命权、人格权以及弱势群体的特殊保护,有利于维护公序良俗,强化社会公共利益保护,符合社会主义核心价值观。
(三)补齐制度短板,提高破产效率,助力市场健康运行
《修订草案》通过设立财产资金保障、设立小微企业特别程序、规范金融机构破产、建立合并破产规则、引入庭外重整机制等多项举措,旨在提高破产程序效率,降低制度成本,优化司法资源配置,有效解决"破产难""退出难"问题。这不仅有助于及时清理失败企业,也为具备挽救价值的企业通过重整获得新生提供了制度支持,对优化营商环境、促进市场经济良性循环具有重要作用。
(四)对接国际规则,预留制度发展空间
《修订草案》专章规定跨国破产司法合作,顺应了当下债务人主体多元化、国际化的新形势,为跨境破产案件的资产处置、债权人利益保护等提供了初步指引。此外,本次《修订草案》允许"连带个人债务人"在特定情形下按照企业破产制度清理债务,有限度地打开了个人破产制度的窗口,为我国未来建立完整的个人破产制度积累了经验、预留了接口,对于推动"健全企业破产机制,探索建立个人破产制度"具有里程碑的意义。本次修订立足于构建更加国际化、可持续发展化的破产法律制度,体现了立法的前瞻性与开放性。
综上所述,本次修订不仅是一次"制度补丁",更是我国破产法治的"优化突破"。它以防范风险、维护利益、提升效率、面向未来为四大支点,聚焦破产审判新形势、新任务,为构建高水平社会主义市场经济体制提供了坚实的法治底座。
The content of this article is intended to provide a general guide to the subject matter. Specialist advice should be sought about your specific circumstances.
[View Source]