- within Criminal Law, Media, Telecoms, IT, Entertainment and Privacy topic(s)
- with readers working within the Law Firm industries
Sri Lanka has been on the lines of becoming a major hub of business in the South Asia market. Sri Lanka does provide a suitable environment for the business with its improving GDP. Companies always look for a destination that has multiple benefits and has strong business environment. Sri Lanka striving hard for the betterment of business is now a good destination for companies who want to establish themselves in the South Asia market. With this, it is more important to understand that the companies establishing themselves in Sri Lanka will have a preferable stronghold in the South Asia market also reaching India and other major economies in that region. With the recovering economy, it is important to strategize IP so that the businesses can keep up the pace. Pandemic has seen a lot of countries going fully online with the pace of the economy getting slower. Nevertheless, the post-pandemic recovery has been in its place with major economies and businesses recovering slowly.
Major businesses depend upon their patents for profitability. Hence, the companies need to understand the patent registration process in the country they are applying in, which is Sri Lanka in this case. The management of all such filing and granting the IP is being done by the National Intellectual Property Office, Colombo. The governing law is the Intellectual Property Act no. 36 of 2003.
Patent Filing Procedure in Sri Lanka
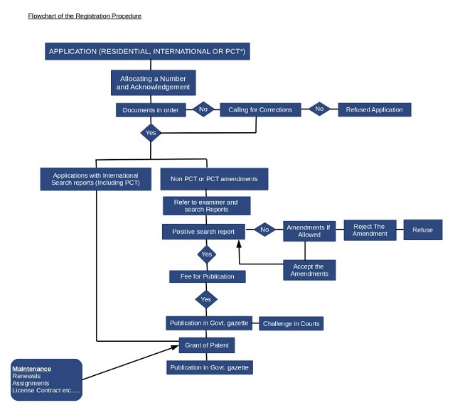
For initiating your invention for the grant of the patent, the applicant must apply the application with the relevant documents needed to substantiate the invention at the National Intellectual Property Office. As is followed by all countries regarding the priority filing, Sri Lanka also undertakes a similar procedure whereby the filing of the patent must be done at the priority so that any other inventor must not claim priority over your invention. So it is highly advisable to file the patent in Sri Lanka as soon as possible. Making your invention public will lead it to be prior art, thereby making the novelty requirement unaddressed.

[Image source: nipo.gov]
After applying, the office will go for a preliminary check which will be a necessary formality and procedural requirements that need to be fulfilled. In case, there are any missing documents, the office will intimate the applicant regarding the same. After 18 months of the date of filing, the office will publish the content of the application in the Official Gazette. As followed in other countries, the examination of the patent application will be carried only when a request of examination has been filed by the applicant after paying the requisite fees. In case, if the request for examination has not been filed, the application will automatically be regarded as withdrawal and cannot be patented thereafter. The request of examination must be filed within 36 months from the filing date and must be requested after 60 days from the patent publication date.
If the request for examination has been filed, then the office will carry out the substantive examination which will be done by an examiner. This examination will help to ascertain that whether the patent can be patented or not. Few requirements which are most common in every country are:
- Whether the claimed invention is based on a technical idea that utilizes a law of nature,
- Whether it has any industrial applicability,
- Whether the technical idea existed before the filing of the current application,
- Whether the claimed invention could have been easily invented by a person skilled in the art,
- Whether the application is the first to file,
- Whether the claimed invention is liable to contravene public order and morality, and
- Whether the descriptions in the specification conform exactly to the requirements for patentability.
In case, the application does not suffice any requirements, the notification for the refusal will be sent to the applicant who can submit either a written argument or an amendment. In case, the applicant submits the amendment, it means the applicant accepts the refusal and will want to change the claims. With the submission of the amendment by the applicant, the examiner will determine whether to take it for the grant of patent and also will scrutinize the amendment being put by the applicant and whether it negates the reason of refusal or not.
Finally, after the acceptance, it will be published in the government gazette. After publication, it can be challenged in the Court in case any further patentee challenges it. Finally, after no objection, the patent will move on to the grant.
The strong experienced team at Khurana and Khurana has helped multiple clients in getting their patent registered in Sri Lanka. Please contact our team for any such assistance.
Getting your Patent Registered in Sri Lanka
The content of this article is intended to provide a general guide to the subject matter. Specialist advice should be sought about your specific circumstances.
[View Source]