- within Consumer Protection, Real Estate and Construction and Law Practice Management topic(s)
- with readers working within the Media & Information industries
KEY TAKEAWAY
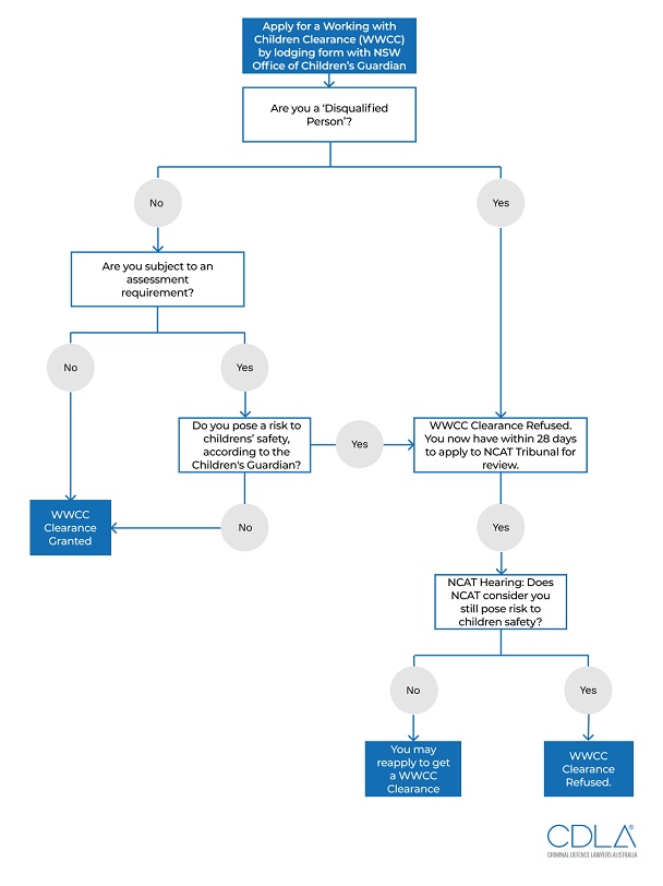
This is an outline on the legal process of how to get a Working With Children Check (WWCC) clearance through an appeal to the NSW Civil and Administrative Tribunal (NCAT) after your WWCC clearance has been cancelled or refused by the Children's Guardian of NSW.
WHAT IS A WORKING WITH CHILDREN CHECK?
A Working With Children Check is a legal clearance that either allows or prevents an individual (or employer) to work or volunteer in child-related work in NSW.
The Law in NSW requires an individual or organisation/business, such as an employer, to obtain this clearance if their work involves 'child-related work'.
Employers whose organisations work with children or contain roles that involve child-related activities (including voluntary work) would normally require a WWCC.
You're not allowed to conduct 'child-related work' without having a Working with Children Check clearance first. Doing so attracts heavy penalties including a criminal conviction, up to $11,000 fine and/or 2 years jail under section 8 of the Child Protection (Working with Children) Act 2012 NSW.
What is "Child-related work?"
'Child-related work' includes work involving direct contact with a child or children where that contact is both a usual part of the work and more than incidental to the work.
It also includes any child-related role, such as:
- Child care
- Education
- Entertainment for kids
- Youth work
- Cleaning school work
- Justice centres involving children
- Disability services
- Child protection or development or children's health services
- It also includes religious services and transport services for kids
Division 1 of the Child Protection (Working with Children) Act 2012 lists services that would be categorised as "child-related" work. Typically, "child-related" work includes:
- Services provided to children under 18 years of age;
- Interaction, face to face, with children; or
- Services in which the interaction with children is more than incidental to the work being undertaken.
How to Get a Working with Children Check Clearance?
To obtain a working with children check clearance, an approved form must be completed and submitted to the NSW Office of the Children's Guardian.
The form must also be accompanied by the information outlined by the Children's Guardian, and outline the class of clearance you're applying for.
The approved form will require the applicant to consent to a criminal record check, disclosure of any criminal history and other enquiries relevant to the application or clearance.
There is also a filing fee for applying for a working with children check clearance in addition to proof of identity. You will need original proof of ID documents. This can include your passport and driver licence.
The filing fee is $80. It is FREE if you're a volunteer, student over 18 on professional placement, adoptive parent, authorised carer and adults who live in the home of an authorised carer, family daycare service provider or home-based education and care service provider.
Upon lodging the application, you will receive an application number.
You can submit an application online here.
After applying online, you'll be required to pay and provide proof of your identity at a Service NSW Centre.
If granted the WWCC clearance, you may renew your clearance from 3-months before it expires.
If you're working with children check clearance is either refused or cancelled, you generally CANNOT make a further application for clearance with the Children's Guardian UNLESS:
- At least 5-years have passed since the date of the notice of refusal or cancellation; or
- There's been a change of circumstances allowing you to make an earlier application with the Children's Guardian.
When Does a Working With Children Check Clearance Expires?
If you manage to successfully obtain a Working With Children Check Clearance to allow you to work with children, the clearance lasts for a period of 5 years, after which it must be renewed.
AM I EXEMPT FROM NEEDING A WORKING WITH CHILDREN CHECK CLEARANCE
A Working with Children Check Clearance is not required if:
- You're a close relative or parent of a child, and you're volunteering at the school or other education institution where the child goes to; or
- If you're a close relative or parent of a child, and you're volunteering with the activity, program or team that the child participates in; or
- The work you're involved in is non-child related i.e. referee, umpire or sporting official if the work doesn't ordinarily involve contact with children for extended periods without other adults there; or you're providing equipment or food at sporting, entertainment or cultural venue; or you're a student working in a clinical placement in a hospital or other health place.
HOW TO GET A WORKING WITH CHILDREN CHECK AFTER IT'S BEEN REFUSED, CANCELLED OR TERMINATED IN NSW?
Some individuals will be refused a Working With Children Check Clearance by the Children's Guardian under section 18 if he/she is a 'disqualified person'.
You can also be refused a WWCC clearance by the Children's Guardian if you're considered someone who poses a risk to the safety of children (after being subject to an 'assessment requirement') even if you're not a 'disqualified person'.
You will be subject to an assessment requirement (by the Children's Guardian) if you commit and have been convicted of any of the below offences, but don't fall under the class of a 'disqualified person'.
You'll be considered a 'disqualified person' if, as an adult, you've committed (and been convicted) of any one of the following offences:
- A child-sex offence
- Sexual assault, sexual touching, sexual act, indecent assault, child abuse material, voyeurism, filming a person engaged in a private act or private parts;
- Murder;
- Manslaughter of a child (except if it was a result of a motor vehicle accident);
- Intentional wounding or causing grievous bodily harm to a child if the offender was an adult more than 3-years older than the victim;
- Kidnapping, if the victim is a child (except where the offender is a parent or carer of the child);
- Where the person has been charged and the case is pending with any of the above offences (if the alleged offence was committed as an adult).

If your WWCC clearance is refused or cancelled by the Children's Guardian, you have within 28-days to lodge a review with the NSW Civil & Administrative Tribunal (NCAT) from the date of the notice of the decision to refuse or cancel. This is outlined in section 27.
A person who has been subject to an interim bar from the Children's Guardian may apply to the NCAT tribunal for a review after the interim bar has been in force for at least 6-months.
An interim bar has the effect of temporarily stopping you from
engaging in child-related work until at least 12months have passed,
or the Children's Guardian revoke the interim bar, or
you're granted clearance or refused clearance.
Whether you're a 'disqualified person' or for any other
reason refused or barred a WWCC clearance (by the Children's
Guardian), you can apply to NCAT for a review.
The NCAT tribunal can then review your application for clearance, and order that you NOT be treated as a 'disqualified person'. Which will effectively allow you to obtain a WWCC clearance.
For example, if you're a 'disqualified person' refused a WWCC clearance by the Children's Guardian, you can apply to the NCAT tribunal for a review and still get a WWCC clearance despite being convicted of a criminal offence.
Under section 30, the NCAT tribunal will allow you to obtain a Working with Children Check Clearance if it's satisfied that:
- A reasonable person would allow their child to have direct contact with the person that was not directly supervised by another person while the person is engaged in child-related work; and
- It's in the public interest to make the order.
Factors Considered by NCAT Tribunal when Deciding on Your Review Application
The NCAT tribunal will consider the following when reviewing your application:
- How serious the offence is, or how serious the basis is, for refusing the clearance.
- Your behaviour since the offence, and period of time since the offence occurred.
- Your age, and age of the victim(s) at the time of the offence, and your current age.
- Any vulnerability of the victim(s).
- The age gap between you and the victim(s) at the time of the offence, and the relationship between you and the victim(s).
- Whether you knew or could reasonably have known that the victim was a child.
- The gravity of seriousness of your criminal history and your conduct since those matters are on your record.
- The likelihood of you reoffending, and effect on children from such reoffending.
- Whether there's a current existing order in force imposed by a court or tribunal.
- Any information you wish to put forward.
- Any other things the Children's Guardian deems necessary.
When Are You Not Allowed to Ever Apply for an NCAT Tribunal Review?
You CANNOT apply to the NCAT tribunal for a review or an enabling order to get a Working with Children Check Clearance if:
- You have been convicted of murder, or any child-sex offence
involving sexual assault, sexual touching, sexual act,
child abuse material; and if any one of the following applies:
- You have been sentenced to full-time jail; or
- You are CURRENTLY subject to an order of home detention, intensive correction order, community service order, good behaviour bond under section 9, or a community correction order, conditional release order, recognizance release order; or
- You're currently subject to a prohibition order under the Child Protection (Offenders Prohibition Orders) Act 2004
WHAT ARE THE PENALTIES FOR ENGAGING IN CHILD-RELATED WORK WITHOUT A WORKING WITH CHILDREN CHECK CLEARANCE
A worker who engages in child-related work either without a
working with children check clearance or while he/she has an
interim bar in force in NSW will face a maximum penalty of up to
2-years jail or $11,000 fine, or both (under section 8).
An employer who engages in child-related work who commences
employing or continues to employ a worker who doesn't have a
working with children check clearance will face a maximum penalty
of up to $11,000 fine if:
- The employer knows that the worker doesn't have a working with children check clearance that authorises the work, and where there's no current application by the worker to get the clearance; or
- The employer has reasonable cause to believe that the worker doesn't have a working with children check clearance that authorises the work, and where there's no current application by the worker to get the clearance